科研进展

曹云龙课题组提出基于病毒进化预测的广谱中和抗体筛选新策略

2025-06-12    点击:
图片  

◆ ◆ ◆ ◆

曹云龙课题组提出基于病毒进化预测的广谱中和抗体筛选新策略


新冠疫情爆发以来,全世界大量制药企业与科研团队致力于寻找能够中和所有突变株,乃至抵抗未来突变株逃逸突变的广谱中和抗体药物。单抗药物作为疫苗和小分子药物的补充,既可以用作暴露后治疗,也能针对免疫缺陷等不适宜接种疫苗的人群实现中短期的高效预防。然而,由于新冠病毒大流行中的高突变率以及新突变株极强的免疫逃逸能力,几乎所有曾获紧急使用批准的新冠单克隆抗体药物都在短时间内被新产生的突变株逃逸。虽然随着单细胞测序技术的发展,单抗的高通量分离已经比较成熟,但目前尚未有方法能够针对高频突变病毒从大量单抗集合中准确找到真正抵抗未来逃逸突变的广谱中和抗体。


2025年6月10日,北大-清华生命科学联合中心/北京大学生物医学前沿创新中心/昌平实验室曹云龙团队联合中国科学院生物物理研究所王祥喜团队、美国Moderna公司Laura M. Walker团队在Nature Microbiology上发表了题为Viral evolution prediction identifies broadly neutralizing antibodies to existing and prospective SARS-CoV-2 variants的研究论文,提出了针对流行的高频突变病毒,通过预测病毒进化热点,快速准确筛选出广谱中和抗体的策略。通过对大流行早期数据以及原始株突变的回顾性研究,该工作显示这一基于精准突变预测的策略能显著富集真正抵抗未来逃逸突变的广谱中和抗体,将发现广谱中和抗体的机会从大约1%提高到40%,并进一步发现了来自原始株康复者的广谱中和抗体BD55-1205。该抗体不但能中和所有现存的SARS-CoV-2突变株,与相同表位的其他抗体相比还对表位上的逃逸突变具有很强的抵抗能力,具有开发为新一代SARS-CoV-2广谱中和抗体药物的潜力。



图片            

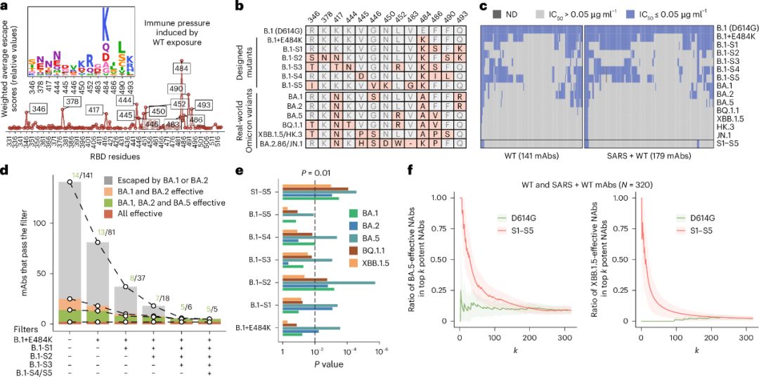
研究首先回顾性分析了疫情期间团队分离得到的7018个来自不同感染或疫苗接种背景的单克隆抗体,其中1637个在对应末次暴露毒株上显示出强中和活性。然而,绝大多数抗体在面对后来变异株如XBB.1.5、JN.1和KP.3时中和能力明显下降。尤其是在早期疫情阶段从感染原始毒株人群中分离出的抗体,仅有1%的抗体对于在2023年流行的XBB.1.5突变株仍具中和活性。这说明传统的以现存变异株中和能力为筛选标准的策略无法有效捕捉具有未来适应性的抗体。

图片            

为克服这一挑战,研究团队建立了一种基于深度突变扫描(DMS)的病毒演化预测模型,通过综合抗体逃逸谱、密码子偏好、ACE2结合能力和RBD表达等因素,预测未来可能出现的关键突变位点。随后,基于这些预测突变构建了一系列“设计突变体”,用于在抗体库中筛选能对这些突变体维持中和能力的抗体。该工作在仅采用2021年之前能取得的数据的情况下,对原始株病毒的进化进行了回顾性研究。结果表明,仅有5个从野生型病毒感染个体中获得的抗体对所有设计突变体保持强中和活性,且它们都至少能够中和奥密克戎BA.5突变株,其中还包括唯一一个对较新的JN.1突变株保持有效的抗体BD55-1205。该策略将筛选出“真实”广谱中和抗体的概率从约1%提升至40%。同时,该策略也能筛选出此前2022年团队发现的广谱中和抗体SA55,该抗体至今仍对所有流行突变株高效中和,进一步说明该方法具有一致性和稳定性。

图片            

BD55-1205是一种IGHV3-66来源的Class 1 RBD抗体,表现出对所有已知和预测SARS-CoV-2变异株的广谱中和能力。虽然该类表位的抗体在人群中并不罕见,但与同表位的其他抗体相比BD55-1205具有更强的抵抗逃逸突变的能力。进一步的病毒逃逸实验表明,该抗体在强选择压力下仍能维持中和活性,且即便病毒在关键位点(如L455、Q493、N417等)发生突变,其中和能力也仅部分下降。此外,这些逃逸突变还通常伴随ACE2结合能力下降,暗示BD55-1205的中和机制可能与其模拟ACE2的结合模式密切相关,从而提高其“抗突变性”。

图片            

通过冷冻电镜结构解析,研究揭示了BD55-1205与RBD之间高度稳定的结合界面。该抗体通过其多个互补决定区(CDRs)与RBD形成高度模拟受体ACE2的相互作用,且相对依赖RBD主链结构而非可变侧链,使得其在RBD突变时仍能维持结合和中和能力。进一步结构比较显示,与其他使用类似胚系基因且靶向相近表位的广谱抗体相比,BD55-1205具有多个独特由体细胞高变或V(D)J重组引入的氨基酸位点(如HCDR的R31、P53、R102等),这些位点增强了该抗体的广谱性。

图片            

为了验证其在体内的应用潜力,研究团队将BD55-1205编码于mRNA中,并通过脂质纳米颗粒(LNP)递送至表达人FcRn的转基因小鼠。实验证明,该mRNA平台可在注射后48小时内诱导高达约500 μg/ml的血清抗体浓度,且对XBB.1.5、HK.3.1和JN.1的几何平均中和滴度ID50均达到4000 ~ 5000以上,显示出强效的体内中和能力。此外,抗体浓度与中和滴度呈显著正相关,表明mRNA递送方式具有快速、强效的表达优势。


综上,该研究不仅提出并验证了一种高效预测病毒演化的DMS策略,而且成功筛选出一株具有真正广谱中和活性的抗体BD55-1205,展示了通过mRNA平台快速部署和更新新一代中和抗体药物的可行性。该平台在面对未来疫情威胁时具有高度应用潜力,特别是针对如流感病毒或“X疾病”等可能引发大流行的新兴病原体。尽管该方法仍面临构建新病原体DMS系统和评估预测准确性的挑战,但仍然为未来广谱抗体药物的发现与快速部署提供了强有力的范式。


北大-清华生命科学联合中心PI/北京大学BIOPIC助理教授/昌平实验室领衔科学家曹云龙、美国Moderna公司资深科学家Laura M. Walker、中科院生物物理所王祥喜研究员是本文的共同通讯作者。北京大学博士研究生简繁冲、Moderna公司科学家Anna Z. Wec与生物物理所博士研究生冯蕾蕾是本文的共同第一作者。本研究受到科技部与国家自然科学基金委的支持。

论文链接:

https://www.nature.com/articles/s41564-025-02030-7



图片            

曹云龙

北京大学生物医学前沿创新中心助理教授

北大-清华生命科学联合中心PI


邮箱:

yunlongcao@pku.edu.cn

实验室主页:

https://yunlongcaolab.com/


研究方向:

曹云龙课题组致力于在单细胞和分子水平开展体液免疫与抗体研究,聚焦以下研究方向:

  1. 传染性疾病中的抗体响应、免疫逃逸与免疫印迹;

  2. 广谱抗体药物开发与广谱疫苗设计;

  3. 解析不同表位抗体的功能差异及其机制;

  4. 基于高通量实验数据与机器学习模型的抗原表位特异性抗体人工设计。