科研进展

张蔚课题组与合作者揭示兰花螳螂程序性体色转变的分子机制及生态学意义

2025-05-30    点击:
图片  

◆ ◆ ◆ ◆

张蔚课题组与合作者揭示兰花螳螂程序性体色转变的分子机制及生态学意义



程序性表型转变是指生物通过不可逆的基因表达调控实现特定生活史策略的演化现象。在发育过程中,动物通过一系列表型适应来产生不同生命阶段的生存策略。体色作为程序性表型转变的显性表征,在动物生存策略中承担关键功能,涉及拟态、乔装等适应性欺骗机制。程序性体色转变因其可溯源的遗传调控路径和明晰的生态适应价值,已成为解析程序性表型转变分子机制的重要系统。兰花螳螂(Hymenopus coronatus)因其与花相似的表型在Alfred Russel Wallace的《达尔文主义》中被首次记载,其若虫期经历一次显著体色转变:一龄若虫呈现黑红色,蜕皮后转为与花相似的白粉色。这种发育阶段特异的体色策略,使得兰花螳螂成为研究程序性体色转变的理想模型。


2025年5月30日,北京大学生命科学学院、基因功能研究与操控全国重点实验室、北大-清华生命科学联合中心张蔚课题组与合作者在Nature Ecology & Evolution上发表了题为“Redboy confers programmed body colour transition in orchid mantis”的研究论文。研究整合多组学、分子生物学、生态学等方法,以兰花螳螂为研究系统,对于其程序性体色转变的分子机制及适应性意义进行了深入探究。该研究详细表征了兰花螳螂的程序性体色转变过程;并发现了一种新的ABCG色素转运蛋白亚型(被命名为“Redboy”)与此变化有关;基于RNAi实验和色素分析探究出Redboy在表皮细胞排出红色色素及转入白色色素中发挥作用;通过光谱分析及多角度行为实验进一步验证了Redboy调控的兰花螳螂程序性体色转变的适应性意义。


该研究首先详细描述了兰花螳螂程序性体色转变的发育过程(图1),并基于转录组分析、qPCR、色素提取及鉴定等技术进一步阐明了该转变的色素转移过程,即脱羧眼黄素(红色色素)的排泄和尿酸(白色色素)的积累。



图片            

图1. 兰花螳螂程序性体色转变的详细发育过程


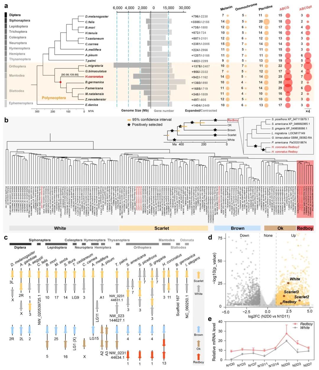
为了进一步研究程序性体色转变的遗传基础,该研究构建了兰花螳螂的高质量参考基因组并进行比较基因组分析,发现了在兰花螳螂中扩展的ABCG基因家族,尤其是ABCG色素转运蛋白基因,包括WhiteScarletBrownOk;通过进一步系统发育分析发现,在包括兰花螳螂在内的多新翅类昆虫中演化出了新的ABCG色素转运蛋白亚型,并将其命名为Redboy;发现了包括Redboy在内的多个ABCG色素转运蛋白基因在兰花螳螂第一次蜕皮时呈现高表达(图2)。

图片            

图2. ABCG色素转运蛋白新亚型(Redboy)的发现。


通过原位杂交及RNAi等方式验证了这些基因的功能,该研究揭示了兰花螳螂程序性体色转变的分子机制,即在蜕皮素的诱导下Redboy在表皮细胞中与White共同参与脱羧眼黄素的转出及尿酸的转入(图3)。为探究Redboy调控的程序性体色转变对于兰花螳螂的适应性意义,该研究进一步进行了光谱分析及多角度行为实验,验证了一龄兰花螳螂的红黑体色是对同域分布的猎蝽的拟态而高龄兰花螳螂体色是对花的乔装,明确了程序性体色转变在兰花螳螂一龄时逃避捕食而高龄逃避捕食的同时诱捕猎物这一生存策略转变过程中的重要意义(图4)。

图片            

图3. Redboy功能验证及兰花螳螂的程序性体色转变分子机制

图片            

图4. Redboy调控的程序性体色转变导致拟态-乔装的适应策略转变


综上所述,该研究详细表征了兰花螳螂的程序性体色转变过程,阐明了该转变过程的色素转运机制,发现并命名了ABCG色素转运蛋白的新亚型并揭示了其在兰花螳螂程序性体色转变过程中的关键作用,验证了兰花螳螂体色由拟态猎蝽到乔装为花的转变并明确了该转变的生态学意义,综合分析了在自然选择的作用下兰花螳螂程序性体色转变的分子机制及适应性意义,为理解由基因演化和激素调节驱动的程序性表型转变提供了新视角,为生物适应性演化提供了新的理论与范式。

图片            

图5. Redboy的演化及其调控的程序性体色转变过程的适应性意义。


华南师范大学李胜教授、北京大学生命科学学院/基因功能研究与操控全国重点实验室/北大-清华生命科学联合中心张蔚教授及浙江大学陈学新教授为本文共同通讯作者;华南师范大学李胜课题组博士后裴小津、北京大学生命科学学院张蔚课题组博士生赵懂为本文共同第一作者;华南师范大学李胜课题组罗洁、贾佩尧、罗园、袁冬伟、侯文盺、黄丹燕、北京大学生命科学学院张蔚课题组博士生倪嘉欣、已毕业本科生高慧泽对本研究做出了重要贡献。此外,西北农林科技大学张战凤实验师、华南师范大学栾云霞研究员、中国科学院西双版纳热带植物园陈占起研究员对本研究做出重要的指导和帮助。美国罗格斯大学Karl Kjer教授、西北农林科技大学张世泽教授为本研究提供了指导和建议。本研究得到了国家自然科学基金、本源公益基金“青年PI助研金”、生物医学峰基金、北大-清华生命科学联合中心、基因功能研究与操控全国重点实验室等资助。

原文链接:

https://www.nature.com/articles/s41559-025-02737-0


图片            

张蔚

北京大学生命科学学院研究员

北大-清华生命科学联合中心PI


邮箱:

weizhangvv@pku.edu.cn


实验室主页:

https://www.weizhanglab.net/


研究领域: 演化基因组学、群体遗传学

我们的研究兴趣在于整合实验和计算生物学的研究方法,探究重要演化问题的理论基础和分子机理,例如物种形成,适应性演化以及基因渗入。我们的研究对象通常具有物种丰富,适应性辐射以及不完全生殖隔离等特点。例如,鳞翅目昆虫物种丰富,存在广泛种间杂交,并且具有多样的翅花纹,是用于研究适应性演化的经典体系。测序技术和基因编辑技术的迅速发展,使得对于非模式生物在全基因组层面进行演化基因组学和群体遗传学研究以及进行目标基因的功能鉴定成为可能。我们的主要研究方向包括:叶形拟态的起源和遗传机制;鳞翅目昆虫发育的雌雄二型;适应性基因渐渗的鉴定,功能研究和演化模型等。