科研进展

Nature Methods |李毓龙实验室新升级第三代红绿多巴胺探针工具包上线

2023-12-01    点击:
图片

◆ ◆ ◆ ◆

Nature Methods |李毓龙实验室新升级第三代红绿多巴胺探针工具包上线


多巴胺作为最为重要的神经递质之一,在生物体调控奖赏、成瘾、学习记忆以及运动等生理功能中发挥着至关重要的作用。多巴胺系统的失调与帕金森、精神分裂症等多种精神疾病密切相关。对多巴胺高时空分辨率、高灵敏特异的检测对于进一步理解其在各种生理和病理条件下的作用,具有十分重要的意义。李毓龙实验室在2018年报道了第一代的绿色多巴胺探针DA1m和DA1h(Fangmiao Sun et al., Cell, 2018),并于2020年发表了第二代的绿色多巴胺探针DA2m和DA2h和红色多巴胺探针rDA1m和rDA1h(Fangmiao Sun et al., Nature Methods, 2020)。虽然这些探针已能满足对于多巴胺神经元密集投射的脑区(如纹状体和伏隔核)内多巴胺的灵敏检测,但对于投射稀疏的前额叶皮层、杏仁核等脑区内多巴胺的检测却十分困难。此外,第一代红色多巴胺探针整体的反应幅度、灵敏度以及特异性都有待进一步提升。

图片

2023年12月1日,北京大学、北大-清华生命科学联合中心李毓龙实验室在Nature Methods杂志在线发表了题为Improved green and red GRAB sensors for monitoring dopaminergic activity in vivo的研究论文,成功开发了第三代的红绿双色多巴胺探针工具包,并通过在体红绿双色成像等方式证明全新一代多巴胺探针在多脑区、多行为范式下均能灵敏特异地检测多巴胺及其它信号分子的时空动态释放。




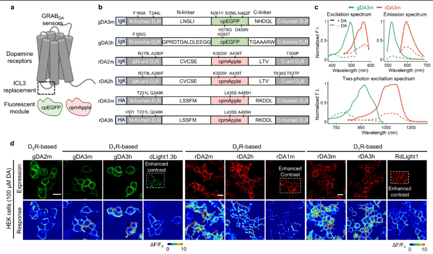
李毓龙团队基于GRAB探针策略 (GPCR-Activation Based Sensor),已先后开发了针对胆碱类、单胺类、嘌呤类、脂类和神经肽类神经递质/调质的荧光探针。近日,该团队发表在Science上报道了一种全新、高效、通用的荧光报告模块嫁接策略,并开发出了一系列神经肽荧光探针(Huan Wang et al., Science, 2023)。在本研究中,研究人员基于相似策略,将含有荧光报告基团模块的ICL3从现有的神经递质探针中移植到多种不同物种的多巴胺受体中,从而开发出了一系列全新一代多巴胺探针,包括绿色第三代多巴胺探针gDA3m, gDA3h及红色第二代多巴胺探针rDA2m, rDA2h, rDA3m和rDA3h。

图片

图1:新一代双色多巴胺探针的开发和细胞刻画


作者首先在哺乳动物细胞和原代培养神经元内对这一系列多巴胺探针的性能进行刻画比较,发现全新一代红绿多巴胺探针无论在反应幅度、灵敏度和选择性上都显著优于现有的多巴胺探针。在急性脑片电刺激实验中,gDA3m和rDA3m探针不仅可靠报告了多巴胺释放的动态变化,还忠实保留了受体骨架本身的药理学特性。在体的光遗传学激活实验也发现这一系列全新多巴胺探针能灵敏、特异地刻画多巴胺的动态释放。

图片

图2:光纤记录小鼠在交配行为中伏隔核脑区多巴胺和cAMP的动态变化


为进一步确认新一代红色多巴胺探针的在体检测能力,作者将rDA3m和绿色cAMP探针GFlamp1共表达在小鼠伏隔核脑区,并用光纤记录探测多巴胺以及下游神经元胞内信号分子cAMP在雄鼠交配行为过程中不同阶段的动态信号变化,发现了多巴胺及其下游信号cAMP动态变化的一致性。此外,作者将rDA3m和乙酰胆碱探针ACh3.0共表达在小鼠的前额叶皮层和伏隔核,并利用光纤记录的方式记录在巴普洛夫条件学习中,小鼠在奖赏和厌恶刺激条件下两个脑区两种神经递质在不同训练时期的动态变化。通过双光子成像实验,作者进一步精确观测到在跑步、尾部电刺激和声音刺激等不同条件下M1/M2皮层中gDA3h的时空动态变化。

图片

图3:光纤记录小鼠在巴普洛夫条件学习过程中前额叶皮层和伏隔核脑区多巴胺及乙酰胆碱的动态变化


综上所述,此研究利用新型ICL3嫁接策略,成功构建了全新一代的红绿双色多巴胺探针工具包。与已发表的多巴胺探针相比,全新一代多巴胺双色探针具有更高的反应幅度、更好的灵敏度和更特异的选择性,使得在体双色光纤记录多种神经递质分子在多个脑区不同行为下的动态变化及皮层双光子成像成为可能。因此,此研究开发的全新一代多巴胺探针弥补了现有多巴胺探针的短板,对于中枢神经系统不同脑区的多巴胺都能实现灵敏、特异的检测,为进一步深入研究多巴胺系统在生理和病理条件下的作用和分子机理提供了更为强大的工具。


北京大学生命科学学院李毓龙教授为该论文的通讯作者;北京大学生命科学学院博士生卓一洲、博士后罗斌为该论文的共同第一作者;北京大学已毕业本科生易馨阳,北京大学副研究员董辉、赵玉琳,北京朝阳医院苗晓蕾,北京大学博士后万金霞,博士研究生蔡儒仪、王蕾、王欢和郑宇等为该论文做出了重要贡献。该工作得到了哈佛大学的Mitsuko Watabe-Uchida实验室,中国科学院深圳先进技术研究院的朱英杰实验室,俄勒冈健康科学大学的John T. Williams 实验室和Marina E. Wolf实验室的通力合作;国家自然科学基金、国家重点研发计划、北京市科委、北京大学膜生物学国家重点实验室、北大-清华生命科学联合中心、深港脑科学创新研究院、峰基金、新基石科学基金会所设立的新基石研究员项目与科学探索奖等机构和经费的大力资助和支持。

李毓龙实验室更多相关工作详见:http://yulonglilab.org/。李毓龙实验室长期诚聘不同学科背景的副研究员、博士后及技术员,待遇从优。欢迎对脑科学感兴趣的有志青年加入!

原文链接:https://www.nature.com/articles/s41592-023-02100-w



专家点评

胡海岚(浙江大学教授,神经科学中心执行主任,脑科学与脑医学学院院长)

多巴胺能系统广泛分布在神经系统,通过中脑-边缘-皮质通路和黑质纹状体通路两条信号通路对强化学习、奖赏行为、认知和工作记忆等生理过程发挥着至关重要的作用。研究多巴胺的信号作用机制离不开合适的工具。近年来,李毓龙课题组和Lin Tian课题组基于G蛋白偶联受体激活原理率先开发出初代绿色和红色多巴胺荧光探针,实现了对多巴胺在体动态的实时检测。然而,受限于这些探针较低的信噪比和检测灵敏度,我们仍然无法直接对低浓度下多巴胺动态变化进行灵敏且可靠的检测,特别是研究在体情况下多巴胺投射密度较低的脑区中多巴胺的动态和行为关系。在这项新研究中,李毓龙课题组开发了新一代具有更高灵敏度、更高信噪比、更高特异性以及兼具不同亲和力和药理学特性的绿色和红色多巴胺荧光探针。在活体小鼠中,这些探针不仅可以检测到接收密集多巴胺能投射的伏隔核脑区的稳定多巴胺信号,还能在接收稀疏多巴胺能投射的大脑皮层和杏仁核脑区中灵敏观察到多巴胺的动态变化。得益于该系列探针在多巴胺监测方面显著提高的灵敏度和信噪比,这项研究随后揭示了强化学习行为下中脑-边缘-皮质通路中存在脑区特异的多巴胺释放特征。此外,通过将最新的红色多巴胺探针与其它绿色荧光探针联用,并且结合双色记录技术实时监测多巴胺和其余信号分子,李毓龙课题组进一步揭示了活体小鼠在体行为模式下多脑区中多巴胺和多种神经化学信号(包括内源大麻素、乙酰胆碱和胞内第二信使环磷酸腺苷)的动态关联。这一系列新型多巴胺荧光探针为今后深入解析多巴胺能系统在体内的功能开辟了全新的途径。

王佐仁(中国科学院大学教授,中国科学院脑科学与智能技术卓越创新中心高级研究员)

李毓龙团队最近又成功开发了一系列高灵敏度、高特异性、具有亚秒级响应动力学并能检测宽浓度范围的多巴胺分子探针。这是李毓龙团队坚持本土化原始创新的最新成果,为神经科学研究者解析大脑内密集和稀疏内布的多巴胺释放的时空动态提供了最新工具。这些新工具将在研究多巴胺这一重要神经递质的投射网络如何调控生理和病理过程的工作中发挥重要作用, 有望为理解大脑工作原理和研发相关神经疾病的早期诊治新策略作出重大贡献。


图片

李毓龙

北京大学生命科学学院教授

北京大学IDG麦戈文脑科学研究所PI

北大-清华生命科学联合中心PI

深圳湾实验室分子生理学研究所合作PI


邮箱:

yulongli@pku.edu.cn


实验室主页:

http://www.yulonglilab.org/


研究领域:

人的大脑由数十亿的神经元组成,后者又通过数万亿的突触组成复杂的神经网络。不同种类的神经元经过或远或近的投射,通过突触与其他神经元进行信息交流,实现感知觉、决策和运动等高级神经功能。

研究大脑的最大挑战在于脑的高度复杂性。我们实验室集中在神经元通讯的基本结构突触上,从两个层面上开展研究:一是开发前沿的工具,即开发新型成像探针,用于在时间和空间尺度上解析神经系统的复杂功能;二是借助先进的工具探究突触传递的调节机制,特别是在生理及病理条件下对神经递质释放的调节。

具体而言,对于工具开发,我们集中于:1)结合光遗传学和荧光成像,无损伤性的研究神经元之间的电突触连接。电突触的异常可导致耳聋、癫痫、脑部肿瘤和心脏功能异常等疾病。2)开发可遗传编码的检测神经递质/调质的荧光探针。神经递质/调质是神经元化学突触传递的关键介导分子,与感知、学习和记忆以及情绪密切相关。

利用上述荧光探针,我们的功能性和生理性的研究集中于:1)结合双光子成像和可遗传编码的荧光探针,使用果蝇和小鼠作为模式生物,研究嗅觉传导或睡眠过程中脑的工作机制。2)寻找上述新型化学递质/调质小分子的对应受体,即寻找“孤儿”受体的配体。3)结合生物信息学、分析化学、生物化学、生理学和成像学方法,系统地探索和鉴定潜在的新型小分子神经递质。


图片