科研进展

白凡课题组与合作团队揭示脑膜血管栓塞对胶质母细胞瘤的免疫激活作用

2026-02-05    点击:
图片

◆ ◆ ◆ ◆

白凡课题组与合作团队揭示脑膜血管栓塞对胶质母细胞瘤的免疫激活作用

胶质母细胞瘤(GBM)是成人中枢神经系统(CNS)最具侵袭性、最致命的原发性恶性肿瘤。尽管免疫检查点抑制剂(ICI)及肿瘤疫苗已在多种实体瘤中取得突破,GBM患者对上述疗法表现出低敏感性,相关临床试验尚未获得明确生存获益1,2。近年来研究表明,硬脑膜免疫活动被证实在维持CNS稳态中起到关键作用3,4。有研究表明,过表达血管内皮生长因子(VEGF-C)以增强脑膜淋巴管(MLV)引流,能够增强抗GBM免疫反应并与ICI疗法产生协同效应5。然而,脑膜免疫界面在GBM进展过程中所发挥的免疫调控功能及机制仍缺乏系统研究,针对该部位的CNS疾病治疗策略亦未充分阐明。

2026年2月4日,北京大学生物医学前沿创新中心/北大-清华生命科学联合中心/北京大学京津冀生物医学前沿创新中心白凡教授团队联合中山大学附属第一医院神经外科张弩教授团队在Cell上发表了题为Meningeal blood vessel blockage enhances anti-glioblastoma immunity的研究文章。该研究首次揭示了硬脑膜作为一种动态免疫界面,能够影响CNS实质肿瘤的进展,从而拓展了目前对于CNS肿瘤免疫的理解。基于该发现,研究进一步提出了以硬脑膜为治疗靶点的新策略,为发展针对CNS肿瘤的特异性免疫疗法开辟了具有转化潜力的新途径。

图片




1. 脑膜血管阻塞(MBB)通过免疫依赖性机制有效对抗GBM肿瘤进展


硬脑膜与脑实质的血流供应相互独立,脑实质的血液供应来自颈内动脉(ICA),而硬脑膜则由颈外动脉(ECA)的分支供血6,7。研究者通过在小鼠模型中进行双侧ECA结扎术以构建小鼠MBB模型。通过一系列形态学、行为学及高通量测序等手段进行评估,证实MBB特异性地调节硬脑膜血流供应,而对脑实质的血流供应和功能,及外周血免疫细胞亚群均无显著影响。

接下来,通过建立多种MBB成瘤小鼠模型,包括①细胞系颅内原位种植成瘤模型(GL261和CT2A,其中包括先进行MBB后成瘤,以及先成瘤后MBB等模型);②GBM自发成瘤鼠模型8;③病毒诱导成瘤小鼠模型等,证实了MBB有效抑制肿瘤进展,显著延长荷瘤小鼠生存期。在免疫缺陷小鼠中,MBB处理无明显获益,提示MBB可能通过免疫依赖性途径发挥抗肿瘤功能(图1)。

图片

图 1 MBB显著延长荷瘤小鼠预后

为了探究MBB对GBM TME的影响,研究人员利用单细胞转录组测序(scRNA-seq)对MBB及假手术组成瘤小鼠肿瘤进行解析。MBB小鼠TME中,T细胞的免疫活化和炎症响应均显著增强,具体表现为CD8 T细胞浸润程度升高,且其效应功能、细胞毒性以及TCR信号通路活性等明显增强;此外,髓系细胞也呈现出显著升高的促炎表型(图2)。这些发现通过流式细胞术、离体共培养功能实验等进一步被证实。

图片

图 2 MBB显著改善荷瘤小鼠TME


2. 硬脑膜组织驻留型边界相关巨噬细胞(rBAM)在GBM条件下表现出卓越的抗原呈递能力


利用scRNA-seq比较MBB与假手术成瘤小鼠硬脑膜免疫细胞亚群的差异,边界相关巨噬细胞(BAM)被发现是变化最显著的亚群。根据转录组特征,BAM被分为组织驻留型rBAM(高表达Lyve1Folr2Cd163)及循环来源cBAM(高表达Ccr2Cd72Acp5)。随后,通过免疫荧光染色、体内示踪模型等,两群BAM的差异被进一步证实(图3)。

图片

图 3 硬脑膜中边界相关巨噬细胞(BAM)分群特征


本研究首次绘制了GBM背景下的人类硬脑膜单细胞图谱。分析结果显示,GBM可介导硬脑膜微环境(DME)的广泛重塑,具体表现为炎症反应与适应性免疫应答的整体性增强,并在多种主要免疫细胞中观察到TNF信号通路的激活。此外跨物种比较分析显示,两类BAM的细胞标志物及其全转录组谱在人类与小鼠之间具有保守性。这进一步强调了两类BAM在跨物种脑膜免疫中的基础性作用,并提示在这一关键的神经免疫界面内可能存在保守的功能特化。利用GBM患者硬脑膜-肿瘤配对样本,研究人员发现硬脑膜rBAM比例与肿瘤中CD8+ T细胞的浸润及效应呈正相关(图4)。

图片

图 4 硬脑膜rBAM比例与肿瘤中CD8+ T细胞的效应呈正相关


进一步通过离体共培养实验发现,在非成瘤条件下,rBAM与cBAM在抗原吞噬、T细胞激活等方面表现出相似的能力。而在成瘤条件下,rBAM的这些能力显著增强,cBAM的表现则无明显变化。接下来,通过脑脊液(CSF)蛋白组学分析,研究人员发现硬脑膜rBAM显著增强的抗原呈递能力是由肿瘤条件下CSF大量存在的抗原抗体复合物(ICs)所介导,其结合rBAM上高表达的新生儿Fc受体(FcRn),从而促进rBAM的抗原呈递功能(图5)。

图片

图 5 ICs-FcRn介导rBAM增强的肿瘤免疫监视功能


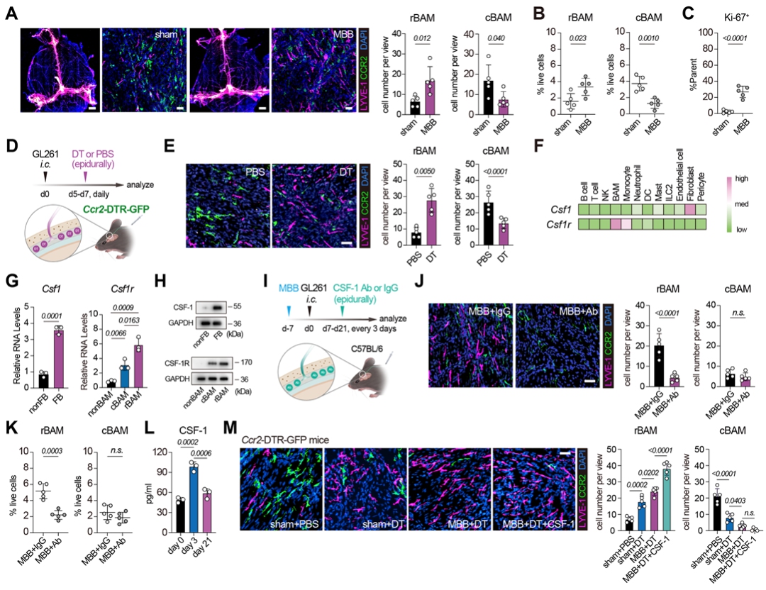
3. MBB后硬脑膜rBAM扩增,通过硬脑膜-CSF-TME轴增强T细胞抗肿瘤免疫


为了探究MBB后硬脑膜BAM的变化,研究人员利用全组织免疫荧光染色及流式细胞术发现,MBB处理后cBAM的数量减少,而rBAM的数量显著增加。通过硬膜外注射白喉毒素(DT)来特异性地消除Ccr2-DTR-GFP小鼠的cBAM,证实cBAM的减少能够触发rBAM扩增。进一步,研究人员证实rBAM的扩增由硬脑膜成纤维细胞分泌的集落刺激因子1(CSF-1)所介导,MBB后cBAM的减少创造了一个富含CSF-1的环境,从而驱动了rBAM增殖。以上结果提示硬脑膜rBAM和cBAM之间存在相互调节以维持稳态平衡的机制(图6)。

图片

图 6 MBB通过调控CSF-1可用性促进rBAM扩增


接下来,通过利用多种体内模型及多光子成像等实验手段,该研究证实硬脑膜rBAM作为关键的抗原呈递细胞,从CSF中捕获肿瘤抗原并将其呈递给巡逻T细胞,从而启动T细胞活化和向TME浸润的级联反应。MBB通过调节rBAM的数量及功能,增强了硬脑膜-CSF-TME轴上的相互作用,从而引发更强的抗肿瘤反应。


4. MBB协同免疫治疗增强抗肿瘤免疫,且rBAM丰度可预测临床预后


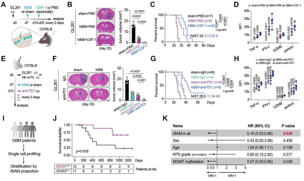
为进一步评估MBB与现有疗法联合的潜力,研究人员在临床前模型中测试了MBB的协同治疗效果。鉴于MBB的主要效应是扩增硬脑膜rBAM,研究首先探讨了MBB联合硬膜外给予CSF-1对GBM的治疗效果。结果显示,MBB+CSF-1联合疗法能够进一步抑制肿瘤增殖,并显著延长模型小鼠的总生存期。流式细胞术分析表明,联合治疗后,肿瘤微环境内效应T细胞表现出更强的效应表型。

研究人员进一步评估了MBB与抗PD-1免疫检查点抑制剂联用的效果。结果显示,尽管单独应用MBB已可抑制肿瘤体积并延长生存期,但MBB联合抗PD-1治疗能更进一步地抑制肿瘤生长,并显著提升生存获益。对肿瘤微环境的流式分析发现,联合治疗组效应T细胞中细胞毒性因子(颗粒酶B、穿孔素)与细胞因子(IFN-γ、TNF-α)的表达水平最高。这些结果共同证实,MBB与CSF-1或抗PD-1疗法在GBM模型中具有显著的协同抗肿瘤效应。

为探索rBAM丰度与患者预后的临床相关性,研究者根据单细胞RNA测序队列中rBAM比例的中位值,将GBM患者分为rBAM高组与rBAM低组。分析发现,rBAM高水平患者(n=12)的总生存期显著长于rBAM低水平患者(n=11)(图7)。临床前模型与人类患者数据的一致性,有力支持了硬脑膜rBAM在GBM进展中的关键生物学与临床意义,并凸显了其作为MBB治疗靶点及潜在预后生物标志物的重要价值。

图片

图 7 MBB联合免疫治疗有显著协同作用


综上,该研究首次揭示了硬脑膜作为CNS关键动态免疫界面,其免疫活动可调控CNS实质肿瘤进展,拓展了CNS肿瘤免疫学的现有认知,并提出了靶向硬脑膜的GBM外科治疗手段,为CNS肿瘤免疫疗法提供了新的途径。

图片



中山大学附属第一医院神经外科高宜欣博士、北京大学生物医学前沿创新中心博士研究生彭毓杉、中山大学附属第一医院神经外科成基瑛博士及张鑫宇博士是该文的共同第一作者。北京大学生物医学前沿创新中心、北大-清华生命科学联合中心白凡教授和中山大学附属第一医院神经外科张弩教授是该文的共同通讯作者。南京医科大学汪秀星教授为该研究提供了分析样本及技术指导。本研究得到国家自然科学基金、科技部、科学探索奖等经费资助。


*该项目已通过伦理审查和科技部人类遗传资源管理办公室批准,符合国家法律法规及伦理规范,并严格保护参与者隐私及数据安全。


论文链接:

https://www.cell.com/cell/fulltext/S0092-8674(25)01494-1

参考文献

1.Montoya, M. L., Kasahara, N. & Okada, H. Introduction to immunotherapy for brain tumor patients: challenges and future perspectives. Neuro-Oncology Practice 7, 465–476 (2020).

2.Lim, M., Xia, Y., Bettegowda, C. & Weller, M. Current state of immunotherapy for glioblastoma. Nat Rev Clin Oncol 15, 422–442 (2018).

3.Smyth, L. C. D. et al. Identification of direct connections between the dura and the brain. Nature 627, 165–173 (2024).

4.Rustenhoven, J. et al. Functional characterization of the dural sinuses as a neuroimmune interface. Cell 184, 1000-1016.e27 (2021).

5.Song, E. et al. VEGF-C-driven lymphatic drainage enables immunosurveillance of brain tumours. Nature 577, 689–694 (2020).

6.Agarwal, N. & Carare, R. O. Cerebral Vessels: An Overview of Anatomy, Physiology, and Role in the Drainage of Fluids and Solutes. Front Neurol 11, 611485 (2020).

7.Shapiro, M. et al. Neuroanatomy of cranial dural vessels: implications for subdural hematoma embolization. J NeuroIntervent Surg 13, 471–477 (2021).

8.Zhong, J. et al. Circular RNA encoded MET variant promotes glioblastoma tumorigenesis. Nat Commun 14, 4467 (2023).



图片

白凡


北京大学生物医学前沿创新中心(BIOPIC)教授

北大-清华生命科学联合中心PI



邮箱:

fbai@pku.edu.cn


实验室主页:

https://biopic.pku.edu.cn/zxpi/510943.htm


研究领域:

白凡实验室将综合利用单分子荧光显微成像技术、单细胞基因测序技术,研究与医学临床直接相关的前沿课题,包括:(1)单细胞基因测序技术应用于癌症病人外周血循环肿瘤细胞研究,探索癌症转移的分子生物学机制及无创癌症诊断、预后判断、疗效评价的临床方法;(2)大样本基因测序研究中国人群高发癌症的基因突变特征,发掘引起癌症表型转化、转移的关键驱动事件;(3)研究细菌行为、致病性,抗生素杀菌原理和细菌抗药、耐药的分子机制。



图片