学术笔记

【学术笔记】A Transcription Factor Network Mediating Tumor Promotion and Tumor Suppression.

2023-12-21    点击:
图片

◆ ◆ ◆ ◆

【学术笔记】A Transcription Factor Network Mediating Tumor Promotion and Tumor Suppression.


记录人:梁昊昕 胡家志实验室


2023年12月21日下午,受生命科学联合中心邀请,胡家志研究员主持,弗雷德·哈钦森癌症研究中心(Fred Hutchinson Cancer Research Center)的Robert N. Eisenman教授在北京大学生命科学学院邓祐才报告厅带来一场题为“A Transcription Factor Network Mediating Tumor Promotion andTumor Suppression.”的精彩报告,来自北大、清华近200余老师、学生参加了学术报告。

图片

胡家志研究员介绍Robert N. Eisenman教授的科研经历

图片

Robert N. Eisenman教授做报告与交流

【概要】

MYC基因家族是一组进化保守的基因,在细胞的生长发育以及维持细胞正常生理功能中都发挥着重要的作用。正常状态下,细胞内myc处于低表达的状态,而当myc的表达异常激活时,可能会导致细胞增殖异常、代谢异常,或直接诱导细胞凋亡,除此之外,myc的异常表达与一些肿瘤的发生发展也密不可分。myc属于能够结合DNA的bHLHZ转录因子家族。然而,细胞中myc并非单独发挥作用,而是与bHLHZ转录因子家族中的其他蛋白共同作用。Robert N. Eisenman教授的演讲围绕myc、MAX、MONDO A等蛋白在细胞内相互作用的网络展开,详细阐述了网络成员之间的功能互作在癌症研究和发展中的重要作用。MYC -Max异二聚体能够结合 DNA 并调节基因表达,募集组蛋白乙酰转移酶和其他因子,介导染色质内 DNA 可及性增加,增强转录。除此之外,Mlx-MondoA 异二聚体对于由失调表达的 Myc 驱动的肿瘤的存活至关重要。失调的 MYC-Max 和 Mlx-MondoA 共同调节了对多种肿瘤细胞代谢途径至关重要的基因。

图片

图一,bHLHZ蛋白的myc互作网络1

【精彩回顾】

失调的Myc需要MondoA/Mlx进行代谢重编程和肿瘤发生

转录异常激活的myc能够重编程细胞代谢,从而促进肿瘤形成。Robert N. Eisenman教授团队研究发现,Myc需要与Myc超家族成员MondoA(一种营养感应转录因子)协同作用,促进肿瘤发生发展。在细胞中敲低MondoA或其二聚化蛋白Mlx能够阻断Myc诱导的多种代谢途径的重编程,从而导致细胞凋亡。通过基于LC-MS的代谢组学及MSEA(Metabolite set enrichment analysis)分析,发现脂质的生物合成在 Myc 驱动癌症的生存中起关键作用(图二)。除此之外,在正常生理条件下高表达myc的细胞中,如肌肉、肝脏再生过程、淋巴细胞激活等,Mondon-MLX也可以介导细胞对高表达myc的适应3

图片

图二,Myc与MondoA/Mlx在细胞内的互作网络2。


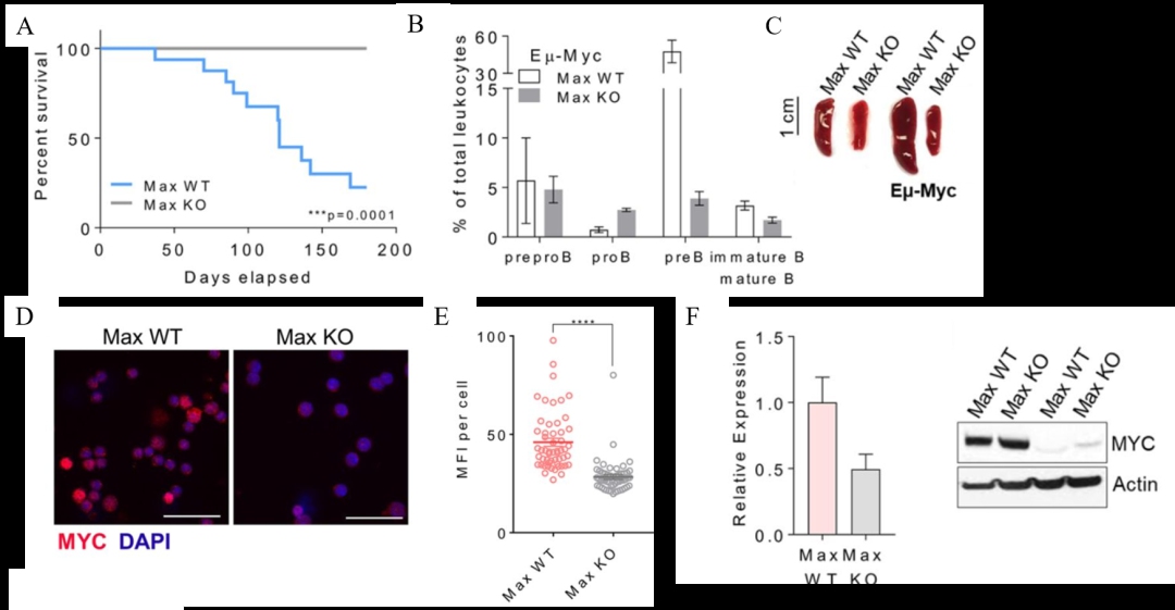
Max 缺失会影响MYC 蛋白的稳定性,进而抑制Eμ-Myc 淋巴瘤细胞的生长

先前的研究表明,MAX能够作为Myc的二聚体发挥作用,但其在细胞正常发育中的功能研究还不甚明了。Robert N. Eisenman教授团队通过在B220+细胞中敲除MAX,发现MAX的B细胞特异性缺失对B细胞发育仅有微弱的影响,但能够完全消除Eμ-Myc驱动的B细胞淋巴瘤的发生。此外,通过研究MAX与Myc的相互作用发现,敲除MAX的细胞中,Myc蛋白水平也显著降低,进而影响了myc下游诱导的基因的转录。Robert N. Eisenman教授团队的工作揭示了体内MAX的缺失通过抑制Myc与DNA的直接结合以及通过破坏Myc蛋白本身的稳定性以抑制Myc的活性,同时指出,Myc的自我调节网络在淋巴瘤的发生发展中至关重要,但在正常细胞中并没有表现出重要的作用(图三)。

图片

图三,Max 缺失会影响MYC 蛋白的稳定性及表达,进而抑制Eμ-Myc 淋巴瘤细胞的生长4



MAX抑制小细胞肺癌并改变细胞代谢

小细胞肺癌是一种给致命的癌症,此前通过对患者的基因组分析确定了TP53\RB1等肿瘤抑制基因的失活及MYC家族蛋白的过度激活可能是小细胞肺癌的致病原因,但是仍不清楚在患者中其他基因的表达变化发挥了怎样的功能。Robert N. Eisenman教授团队及其合作者通过CRISPR-CAS9在全基因组范围内筛选寻找在SCLC中发挥作用的抑癌基因和相关信号通路。作者发现MAX缺失后肿瘤体积变大,小鼠存活时间减少。进一步研究MAX与Myc在SCLC中的相互作用时发现,MAX被敲除的细胞中myc蛋白的含量极低,这表明MYC导致的SCLC需要MAX,而MAX本身的抑癌作用并不依赖于MYC。为了进一步研究MAX缺失后什么因素导致了肿瘤的生长,作者通过比较MAX缺失后细胞与野生型细胞的RNA-seq数据,确定了在MAX缺失后表达上调的基因集。作者指出,在myc低水平表达时,MAX-MXF二聚体结合E-box抑制下游基因表达水平以维持细胞正常增殖,MAX的缺失能够直接导致下游基因表达的激活;而在myc处于高表达状态时,MAX-MYC二聚体结合E-box激活下游基因表达,促进肿瘤的发生(图四)。

图片

图四,SCLC的两种发生机制5


上述的科研工作从传统的生化方法出发,结合可视化的高通量测序方法以及单分子等多种研究手段,在体外、细胞以及小鼠模型等方面全方位的揭示了Myc家族蛋白的互作网络,指出同一个蛋白在不同的条件下可能发挥着不同的功能,也提示我们在科学中并非非黑即白,而是要多方面综合考虑。

【参考文献】


1.Carroll PA, Freie BW, Mathsyaraja H, Eisenman RN. The MYC transcription factor network: balancing metabolism, proliferation and oncogenesis. Front Med. 2018;12(4):412-425. doi:10.1007/s11684-018-0650-z

2.Carroll PA, Diolaiti D, McFerrin L, et al. Deregulated Myc requires MondoA/Mlx for metabolic reprogramming and tumorigenesis. Cancer Cell. 2015;27(2):271-285. doi:10.1016/j.ccell.2014.11.024

Carroll PA, Freie BW, Cheng PF, et al. The glucose-sensing transcription factor MLX balances metabolism and stress to suppress apoptosis and maintain spermatogenesis. PLoS Biol. 2021;19(10):e3001085. Published 2021 Oct 20. doi:10.1371/journal.pbio.3001085

3.Mathsyaraja H, Freie B, Cheng PF, et al. Max deletion destabilizes MYC protein and abrogates Eµ-Myc lymphomagenesis. Genes Dev. 2019;33(17-18):1252-1264. doi:10.1101/gad.325878.119

4.Augert A, Mathsyaraja H, Ibrahim AH, et al. MAX Functions as a Tumor Suppressor and Rewires Metabolism in Small Cell Lung Cancer. Cancer Cell. 2020;38(1):97-114.e7. doi:10.1016/j.ccell.2020.04.016




图片