学术笔记

【学术笔记】胚胎发育与体细胞重编程的表观调控机制研究

2024-02-29    点击:
图片

◆ ◆ ◆ ◆

胚胎发育与体细胞重编程的表观调控机制研究


记录人:郑泽琦 孔道春实验室



2024年02月29日下午,受北大-清华生命科学联合中心孔道春教授的邀请,同济大学生命科学与技术学院高绍荣教授在生命科学学院邓祐才报告厅带来一场关于“胚胎发育与体细胞重编程的表观调控机制研究”的精彩报告。

图片

孔道春教授介绍高绍荣教授


图片

高绍荣教授做报告


图片

高绍荣教授与北大师生交流


【概要】

细胞命运的调控是生命科学研究的热点领域,其中早期胚胎发育和体细胞重编程是两个典型的体系。在这两个系统中,细胞经历了从高度分化到全能或多能的逆转过程,或者从全能到多能的分化过程。在此过程中,细胞的基因组序列稳定遗传,但细胞的功能和特性发生了巨大的改变,这说明表观遗传因素在调控细胞命运中起着关键的作用。高绍荣教授向大家介绍了他们实验室利用早期胚胎发育和体细胞重编程这两个系统,探索表观遗传机制在细胞命运转变中的功能和原理的一些研究成果。另外,最新的研究发现多能干细胞可以自我组织形成类似于胚胎的结构,但是其发育潜力受到很大的限制,有关于提高类胚胎发育潜力的方法将是高绍荣教授课题组未来重要的研究方向。

【精彩回顾】

早期胚胎发育和体细胞重编程中的细胞命运转变

图片

图一:早期胚胎发育和体细胞重编程中细胞命运转变的模式图


高绍荣老师课题组主要研究方向是利用早期胚胎发育和体细胞重编程这两个系统来探索细胞命运转变的分子机制。早期胚胎发育是一个非常适合研究细胞命运转变的模型系统。因为在受精后不久,高度特化的精卵就会转变为具有全能性的受精卵。随后,在全能性受精卵中又会发生第一次细胞命运决定,分化出滋养层细胞和内细胞团。滋养层细胞是最早分化出来的细胞类型,它们主要形成胚外组织,如胎盘等。内细胞团是多能性的细胞群体,它们又会发生第二次细胞命运决定,分化出原始内胚层。因此,从同源的全能性受精卵中就会产生不同的细胞类型和组织。体细胞重编程则是另一个非常具有价值的研究模型系统。它可以实现已分化细胞的逆向转化,使其重新获得全能性或多能性。这两个系统都可以用来研究细胞命运转变的调控机制。

细胞命运转变的基础是基因表达的改变。不同的细胞类型虽然拥有相同的基因组,但是它们所表达的基因和产生的蛋白质却不一样。这是由于基因组上的各种表观遗传修饰所导致的。表观遗传修饰包括DNA甲基化、组蛋白修饰和RNA修饰等,它们可以影响基因的转录和翻译,从而调控细胞命运。课题组利用高通量测序、质谱等技术,对DNA甲基化、组蛋白修饰和RNA修饰在早期胚胎发育和体细胞重编程中的动态变化和功能作用进行了系统性的研究。

图片

图二:表观修饰在早期胚胎发育和体细胞重编程中的重塑与调控机制是核心问题


具体而言,课题组的研究内容主要包括以下两个方面:一是利用正常的胚胎发育体系,研究DNA甲基化、组蛋白修饰和RNA修饰在早期胚胎发育中的调控作用和分子机制;二是利用体细胞重编程体系,研究多能干细胞的生成和特性,以及DNA甲基化、组蛋白修饰和RNA修饰在多能干细胞中的重塑与调控机制。


表观遗传调控细胞命运决定-早期胚胎发育中的组蛋白修饰

组蛋白修饰是调控基因转录的重要机制之一。在胚胎发育的过程中,组蛋白修饰相关的酶,如甲基化酶或去甲基化酶等,对胚胎的存活和分化具有决定性的影响。如果这些酶的基因被敲除,会导致胚胎发育受阻,甚至早期死亡。然而,这些组蛋白修饰在早期胚胎中是如何动态变化的,目前还不清楚。课题组与清华大学合作,在2016年发表了两篇文章,利用染色质免疫共沉淀测序技术,研究了小鼠早期胚胎中H3K4me3和H3K27me3这两种组蛋白修饰。它们是在基因启动子区域富集的修饰,可以分别激活或沉默基因的表达。我们发现,在卵母细胞中,H3K4me3没有明显的特异性分布,在受精后的二细胞阶段发生胚胎基因激活时,H3K4me3被大量擦除,然后在二细胞阶段重新建立H3K4me3的特异性修饰。随着胚胎发育,H3K4me3修饰变得越来越宽,与基因表达水平呈正相关。相反,H3K27me3修饰出现得较晚,在桑葚胚或囊胚阶段才有明显的分布。在囊胚阶段的胚胎干细胞中,存在H3K4me3和H3K27me3的双重修饰,即共价修饰。这种修饰对细胞分化具有重要的作用,当细胞分化时,H3K27me3消失,H3K4me3保留,从而激活基因表达。在胚胎着床后,从E5.5到E7.0的阶段,对应于原肠阶段和三胚层分化的过程。这时候,我们观察到H3K27me3修饰非常丰富且非常宽泛,形成了超级共价修饰。此外,E3.5至E5.5时期的胚胎也是一个值得关注的时期。因为从囊胚到原肠阶段,细胞命运发生了巨大的变化,在囊胚时期H3K27me3开始出现,在E5.5时期突然增多。那么在此过程所发生的变化是课题组下一步研究的方向。

图片

图三:胚胎早期H3K4me3和H3K27me3两种组蛋白修饰的变化

图片

图四:在早期胚胎发育中共价修饰的建立


课题组研究了H3K9me3这种组蛋白修饰,在调控基因表达沉默方面具有重要作用。该修饰也是诱导性多能干细胞重编程过程中面临的一个障碍。人类基因组中只有不足2%的部分编码蛋白质,剩余98%以上都属于非编码区域,其中包含大量重复序列、转座子和逆转座子等元素,约占40%。这些元件如果不被有效沉默,在体细胞中会引起基因组不稳定性。精卵受精后,这些元件会在两个细胞周期后被激活。通常,这些元件是通过DNA甲基化来实现沉默的,但是在精卵受精后,DNA甲基化会被去除,导致这些元件被激活。此时,H3K9me3就起到了接力的作用,在DNA甲基化缺失的情况下,特别是在二细胞阶段,对这些元件进行沉默化。课题组在2018年小鼠研究的工作中发现,H3K9me3和DNA甲基化这两种修饰在基因组中有很多共存的区域,并且这些区域与印迹调控密切相关。为了进一步探究这一现象,课题组将受精卵分离为雌雄配子,因为它们的印迹模式不同,并且分别构建了孤雄和孤雌的胚胎。然后对这些胚胎进行了DNA甲基化和H3K9me3的分析。结果发现,在精子没有DNA甲基化的等位基因区域,在卵子中有DNA甲基化,从而表现出印迹不一致性。随着胚胎发育,DNA甲基化逐渐消失,但是H3K9me3仍然存在。在这些两种修饰共存的区域中,课题组鉴定出一些印迹基因的控制区域,并将其命名为ICRLRs (Imprinting Control Region-Like Regions),这些区域对于胚胎发育具有重要的意义。

图片

图五:DNA甲基化和H3K9me3共同存在的印迹基因控制区域


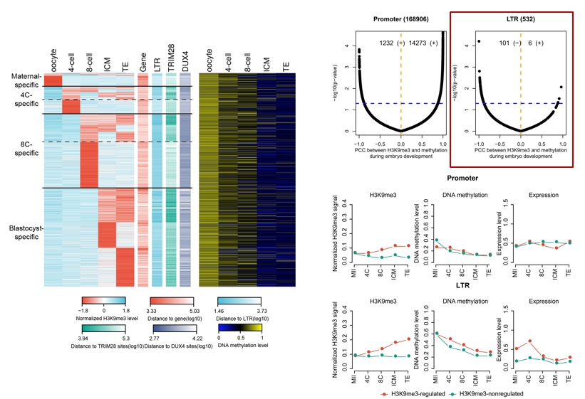
课题组与生殖中心合作,从人类获取精子和卵母细胞,并进行了与小鼠实验相似的染色质免疫共沉淀测序分析,以探索H3K4me3、H3K27me3和H3K9me3这三种表观遗传标记在人类早期胚胎发育中的变化规律。结果显示,人类早期胚胎中H3K9me3主要分布在LTR和LINE等反转录转座子区域,这与课题组先前在小鼠早期胚胎中观察到的模式一致,证实了其在抑制反转录转座子活性中的重要作用。与H3K4me3和H3K27me3的大幅重置形成对比,H3K9me3在人类着床前胚胎发育中是逐步建立的。强烈的H3K9me3信号标志着组成型异染色质的形成,这一过程从8细胞阶段开始,并在后续的胚胎发育中保持稳定。为了深入了解H3K9me3修饰在人类早期胚胎发育中的重编程机制,课题组将MII卵母细胞到囊胚阶段的H3K9me3修饰区域分为以下几类:1. 母源特异性(卵母细胞特异)的H3K9me3占比最低,主要集中在基因密集区域,在受精后迅速消失;2. 卵裂期特异性(4细胞和8细胞特异)的H3K9me3主要出现在长末端重复序列(LTR)区域,只有少量遗传到囊胚期;3. 囊胚特异性{内细胞团(ICM)或外胚层(TE)特异}的H3K9me3富集在基因和远端区域,形成成熟的异染色质,为后续的谱系分化做好准备。

课题组之前在小鼠植入前胚胎中发现了一种由DNA甲基化向H3K9me3转换的表观遗传转换过程,该过程涉及某些重复元件的沉默。随后发现这一过程在人类胚胎中也是存在的,并且具有保守性。大部分蛋白质编码基因是由H3K9me3和DNA甲基化协同调节,而 长末端重复序列上的H3K9me3与DNA甲基化则呈现负相关,说明长末端重复序列上的DNA甲基化被H3K9me3逐渐取代。

图片

图六:从 DNA 甲基化到 H3K9me3 的LTR保守表观调控


体细胞重编程和多能干细胞的表观遗传调控

课题组利用扩展多潜能干细胞(EPS)构建了扩展多潜能干细胞类囊胚 (EPS-blastoid),并探讨了其在体外和体内的发育特征及其与正常囊胚之间的差异。EPS-blastoid是2019年首次报道的一种人工类囊胚模型,由单一类型的EPS细胞通过自我组装形成。课题组成功复现了这一过程,并发现与之相比,传统的胚胎干细胞 (ES)几乎无法形成类囊胚。进一步分析表明,EPS-blastoid与正常囊胚在滋养层 (TE)的形成和功能上存在显著缺陷,导致其植入后发育潜能受到严重限制。具体来说,EPS-blastoid的CDX2表达水平远低于正常囊胚,其TE-like结构中混杂了原始内胚层 (PrE)谱系的细胞,表达PDGFRα和SOX17等标志性基因,而其ICM-like结构中也检测到了CDX2阳性细胞。这种谱系标记基因的表达混乱反映了EPS-blastoid的内在不稳定性。在体外培养条件下,EPS-blastoid的后胚胎体外培养系统 (IVC)产物缺少TFAP2C阳性的胚外外胚层 (ExE)和外胎盘锥细胞 (EPC)谱系,这些细胞在正常囊胚中起着重要的支持作用。在体内移植条件下,EPS-blastoid和拟胚体 (EB)均能诱导子宫形成蜕膜反应,但蜕膜内未见正常的植入后结构。为了进一步揭示EPS-blastoid的TE-like结构的细胞成分,课题组对其进行了单细胞转录组测序,并与公开的EPS-blastoid单细胞数据进行了整合分析。结果发现,TE-like结构主要由PrE相关细胞构成,而真正的TE细胞则主要来源于ICM-like结构。课题组还发现,EPS-blastoid在形成过程中会产生一种包含上胚层 (EPI)和PrE两种胚层的双胚层结构,称为BLES (Bilineage Embryo-Like Structures)。基于此,课题组提出了一种利用BLES和四倍体囊胚协同构建功能性类囊胚的方法。具体操作是,首先用PrE诱导因子处理EPS细胞,使其形成直径较小的BLES;然后用显微注射技术将BLES植入到扩张期的四倍体囊胚中;最后将所得的类囊胚移植到受体小鼠中。课题组证实了这种方法能够有效地促进类囊胚的植入后发育,并产生大量嵌合小鼠。课题组为人工类囊胚模型的优化和应用提供了新的思路和方法。

图片

图七:BLES支持除TE外的胚胎组织发育


【参考文献】

1.Aplin J D, Ruane P T. Embryo–epithelium interactions during implantation at a glance[J]. Journal of cell science, 2017, 130(1): 15-22.

2.Bao M, Cornwall-Scoones J, Zernicka-Goetz M. Stem-cell-based human and mouse embryo models[J]. Current Opinion in Genetics & Development, 2022, 76: 101970.

3.Becker J S, Nicetto D, Zaret K S. H3K9me3-dependent heterochromatin: barrier to cell fate changes[J]. Trends in Genetics, 2016, 32(1): 29-41.

4.Chitrakar A, Noon M, Xiao A Z. Taming the transposon: H3K9me3 turns foe to friend in human development[J]. Cell Stem Cell, 2022, 29(7): 1009-1010.

5.Dietrich J E, Hiiragi T. Stochastic patterning in the mouse pre-implantation embryo[J]. 2007.

6.Gao R, Wang C, Gao Y, et al. Inhibition of aberrant DNA re-methylation improves post-implantation development of somatic cell nuclear transfer embryos[J]. Cell stem cell, 2018, 23(3): 426-435. e5.

7.Gao Y, Chen J, Li K, et al. Replacement of Oct4 by Tet1 during iPSC induction reveals an important role of DNA methylation and hydroxymethylation in reprogramming[J]. Cell stem cell, 2013, 12(4): 453-469.

8.Inoue A, Jiang L, Lu F, et al. Maternal H3K27me3 controls DNA methylation-independent imprinting[J]. Nature, 2017, 547(7664): 419-424.

9.Jaenisch R, Young R. Stem cells, the molecular circuitry of pluripotency and nuclear reprogramming[J]. Cell, 2008, 132(4): 567-582.

10.Kang L, Wang J, Zhang Y, et al. iPS cells can support full-term development of tetraploid blastocyst-complemented embryos[J]. Cell stem cell, 2009, 5(2): 135-138.

11.Le R, Kou Z, Jiang Y, et al. Enhanced telomere rejuvenation in pluripotent cells reprogrammed via nuclear transfer relative to induced pluripotent stem cells[J]. Cell stem cell, 2014, 14(1): 27-39.

12.Le R, Huang Y, Zhang Y, et al. Dcaf11 activates Zscan4-mediated alternative telomere lengthening in early embryos and embryonic stem cells[J]. Cell stem cell, 2021, 28(4): 732-747. e9.

13.Liu K, Xu X, Bai D, et al. Bilineage embryo-like structure from EPS cells can produce live mice with tetraploid trophectoderm[J]. Protein & Cell, 2023, 14(4): 262-278.

14.Liu W, Liu X, Wang C, et al. Identification of key factors conquering developmental arrest of somatic cell cloned embryos by combining embryo biopsy and single-cell sequencing[J]. Cell discovery, 2016, 2(1): 1-15.

15.Liu X, Wang C, Liu W, et al. Distinct features of H3K4me3 and H3K27me3 chromatin domains in pre-implantation embryos[J]. Nature, 2016, 537(7621): 558-562.

16.Li R, Zhong C, Yu Y, et al. Generation of blastocyst-like structures from mouse embryonic and adult cell cultures[J]. Cell, 2019, 179(3): 687-702. e18.

17.Li Y, Hermanson D L, Moriarity B S, et al. Human iPSC-derived natural killer cells engineered with chimeric antigen receptors enhance anti-tumor activity[J]. Cell stem cell, 2018, 23(2): 181-192. e5.

18.Li Y, Zheng C, Liu Y, et al. Inhibition of Wnt activity improves peri-implantation development of somatic cell nuclear transfer embryos[J]. National Science Review, 2023, 10(9): nwad173.

19.Luijkx D, Shankar V, van Blitterswijk C, et al. From mice to men: generation of human blastocyst-like structures in vitro[J]. Frontiers in Cell and Developmental Biology, 2022, 10: 838356.

20.Gupta A, Lutolf M P, Hughes A J, et al. Bioengineering in vitro models of embryonic development[J]. Stem Cell Reports, 2021, 16(5): 1104-1116.

21.Marcho C, Cui W, Mager J. Epigenetic dynamics during preimplantation development[J]. Reproduction, 2015, 150(3): R109-R120.

22.Morris S A. Cell identity reprogrammed[J]. 2019.

23.Ries R J, Zaccara S, Klein P, et al. m6A enhances the phase separation potential of mRNA[J]. Nature, 2019, 571(7765): 424-428.

24.Rivron N C, Frias-Aldeguer J, Vrij E J, et al. Blastocyst-like structures generated solely from stem cells[J]. Nature, 2018, 557(7703): 106-111.

25.Takahashi K, Yamanaka S. Induction of pluripotent stem cells from mouse embryonic and adult fibroblast cultures by defined factors[J]. cell, 2006, 126(4): 663-676.

26.Themeli M, Kloss C C, Ciriello G, et al. Generation of tumor-targeted human T lymphocytes from induced pluripotent stem cells for cancer therapy[J]. Nature biotechnology, 2013, 31(10): 928-933.

27.Wang C, Liu X, Gao Y, et al. Reprogramming of H3K9me3-dependent heterochromatin during mammalian embryo development[J]. Nature cell biology, 2018, 20(5): 620-631.

28.Wei J, Yu X, Yang L, et al. FTO mediates LINE1 m6A demethylation and chromatin regulation in mESCs and mouse development[J]. Science, 2022, 376(6596): 968-973.

29.Wu Y, Xu X, Qi M, et al. N 6-methyladenosine regulates maternal RNA maintenance in oocytes and timely RNA decay during mouse maternal-to-zygotic transition[J]. Nature cell biology, 2022, 24(6): 917-927.

30.Xiang Y, Zhang Y, Xu Q, et al. Epigenomic analysis of gastrulation identifies a unique chromatin state for primed pluripotency[J]. Nature genetics, 2020, 52(1): 95-105.

31.Xu R, Li S, Wu Q, et al. Stage-specific H3K9me3 occupancy ensures retrotransposon silencing in human pre-implantation embryos[J]. Cell Stem Cell, 2022, 29(7): 1051-1066. e8.

32.Xu Y, Zhao J, Ren Y, et al. Derivation of totipotent-like stem cells with blastocyst-like structure forming potential[J]. Cell Research, 2022, 32(6): 513-529.

33.Yang G, Zhang L, Liu W, et al. Dux-mediated corrections of aberrant H3K9ac during 2-cell genome activation optimize efficiency of somatic cell nuclear transfer[J]. Cell stem cell, 2021, 28(1): 150-163. e5.

34.Yang H, Bai D, Li Y, et al. Allele-specific H3K9me3 and DNA methylation co-marked CpG-rich regions serve as potential imprinting control regions in pre-implantation embryo[J]. Nature Cell Biology, 2022, 24(5): 783-792.

35.Yang M, Yu H, Yu X, et al. Chemical-induced chromatin remodeling reprograms mouse ESCs to totipotent-like stem cells[J]. Cell Stem Cell, 2022, 29(3): 400-418. e13.

36.Zhang P, Zhai X, Huang B, et al. Highly efficient generation of blastocyst-like structures from spliceosomes-repressed mouse totipotent blastomere-like cells[J]. Science China Life Sciences, 2023, 66(3): 423-435.





图片