
【学术笔记】利用人类关键干细胞模拟人类大脑疾病
记录人:刘一哲 陈良怡实验室
2025年04月9日下午,受生命中心 PI 陈良怡邀请教授邀请Duke-NUS medical school的Hyunsoo Shawn JE教授在北京大学生命科学学院金光101报告厅带来一场题为“Modelling Neural Disorders Using Human Pluripotent Stem Cells”的报告。
陈良怡教授介绍Hyunsoo Shawn JE教授
人脑具有复杂的高级功能,如学习和记忆能力,这些功能源于由上千亿神经元构成的神经网络系统。这些神经元通过突触连接形成数万亿级的神经回路,其核心科学问题是:突触可塑性如何塑造行为表现?过去25年,Shawn教授使用过多种模型系统:早期在实验室主要使用非洲爪蟾研究神经肌肉接头,后期转向啮齿类动物皮层神经元切片研究。十年前在其博士生启发下转为利用人类神经元直接研究人脑。然而传统诱导多能干细胞(iPSC)分化方案存在神经分化效率低下(需多阶段诱导)、细胞异质性过高(混合多种神经亚型)以及培养周期漫长,导致培养过程中易受污染等问题。为此,Shawn教授团队开发了"转录因子直接转导方案":通过microRNA调控,可在5天内将干细胞高效转化为功能神经元(纯度达90%),成功实现了:钠/钾离子通道功能记录、动作电位发放(平均频率30Hz)及突触电流检测(AMPA/NMDA受体介导)。
随后Shawn教授团队利用在该技术基础上开展针对天使综合征的研究。这种由UBE3A基因母源缺失导致的罕见自闭症谱系障碍,患者表现出特殊症状:社交活跃但伴有难治性癫痫和睡眠障碍。Shawn教授构团队建了等基因敲除干细胞系,通过高通量膜片钳记录重复记录了3000个神经元后发现:患者神经元后超极化电位(AHP)显著增强了5-10mV,这与BK通道异常有关。令人振奋的是,这种电生理异常在人类神经元中比小鼠模型明显得多,揭示了种属差异对疾病表型的影响。更突破性的发现来自类器官研究:患者来源的皮层类器官表现出自发性癫痫样同步放电。Shawn教授与材料科学家合作开发了可以突破血脑屏障的纳米载体,为靶向给药奠定基础。目前正在优化的自固定式头架系统,将实现自由活动动物的长时程脑成像。
除了生物学研究外,Shawn教授团队还自主研发自愿头固定行为学系统(含RFID识别)以及双光子光片光场快速三维成像显微镜。最后Shawn教授引用诺贝尔奖得主Sydney Brenner教授“科学突破始于新方法,终于新认知”的话结束了这场精彩的报告。
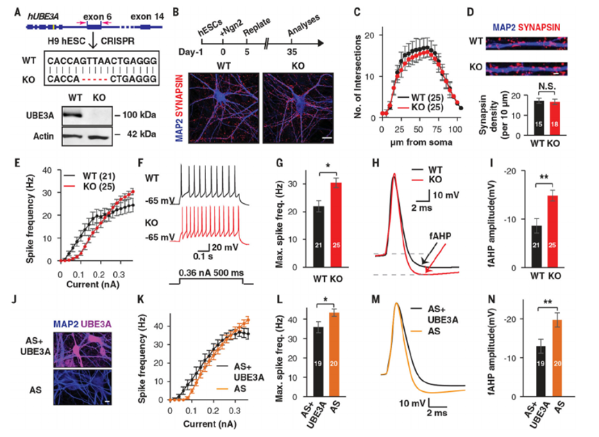
UBE3A缺失导致人神经元兴奋性和fAHP改变
Shawn教授使用CRISPR-Cas9生成UBE3A敲除的人胚胎干细胞系(图一A)。随后诱导hESC分化为皮质神经元,然而对野生组(WT)和敲除组(KO)的成像观察中并没有发现二者在树突复杂性或形态突触数量上存在显著差异(图1B-D)。随后Shawn教授通过膜片钳对二者触发动作电位进行更定量的探究,发现高于300pA的阶跃电流刺激下,KO神经元的AP放电频率高于KO神经元(图1E-G)。在检查二种神经元在膜电容、输入电阻、AP阈值及幅度没有差异后,Shawn教授发现二者在后快速超极化(fAHP)存在差异,hAHP在WT平均为-8.6mV,而在KO为-14.8mV(图H-I)。随后Shawn教授又在来自AS患者诱导多能干细胞(iPSCs)的神经元重复上述实验,并得到了相似的结果(图J-N)
图一
BK增强是fAHP增加的诱因
fAHP主要由神经元中钙和电压依赖BK介导,进行药理学分离BK电流并测试后发现,KO的BK电流显著高于KO(图21)。随后Shawn教授使用单分子原子力显微镜测量细胞膜上BK蛋白的密度,结果显示KO细胞膜上的BK通道密度较高(图B-D)。为验证是BK水平增高导致了fAHP增强,Shawn教授使用BK通道拮抗剂(5uM paxilline)后发现KO和WT的fAHP幅值和AP的频率基本回到同一水平(图E-H)。
图二
BK拮抗剂可以在3D类器官中恢复神经元兴奋性和网络活动
之前的单步神经元诱导的一个问题在于其跳过了progenitor阶段,为了解决这个问题,Shawn教授生成3D皮质类器官研究正常发育后UBE3A缺陷神经元的功能变化。在培养120天后,免疫染色下观察WT和KO在包括BRN2/CTIP2/CUX1等多个皮质标志物上没有明显差异(图3A)。
接下来进行了全细胞膜片钳记录,与2D诱导神经元结果类似,UBE3A缺失类器官表现出兴奋性增强及fAHP增大,并在使用paxilline治疗后恢复正常(图3B-D)。3D类器官的一个优势是可以检测到大量细胞群中神经元网络的动力学差异。在WT类器官中表现出自发性钙瞬变,大多数神经元以随机方式发射,并且之间没有同步。而KO类器官表现出更频繁地放电,动态范围增加并且有明显的同步性(图E-G)。使用paxilline治疗后KO类器官的AP放电频率和幅值显著降低(图H)。最后Shawn教授研究了皮质器官中的网络及同步,发现KO类器官表现出更高水平的同步,并且这种效应被paxilline治疗后的到有效改善。该数据表面UBE3A缺失神经元共同引发网络级AP同步类似于AS患者观察到的癫痫发作活动。
参考文献
1. Jo, J., Xiao, Y., Sun, A.X., Cukuroglu, E., Tran, H.D., Goke, J., Tan, Z.Y., Saw, T.Y., Tan, C.P., Lokman, H., et al. (2016). Midbrain-like Organoids from Human Pluripotent Stem Cells Contain Functional Dopaminergic and Neuromelanin-Producing Neurons. Cell Stem Cell 19, 248-257.
2. Kwak, T.H., Kang, J.H., Hali, S., Kim, J., Kim, K.P., Park, C., Lee, J.H., Ryu, H.K., Na, J.E., Jo, J., et al. (2020). Generation of homogeneous midbrain organoids with in vivo-like cellular composition facilitates neurotoxin-based Parkinson's disease modeling. Stem Cells 38, 727-740.
3. Sun, A.X., Yuan, Q., Fukuda, M., Yu, W., Yan, H., Lim, G.G.Y., Nai, M.H., D'Agostino, G.A., Tran, H.D., Itahana, Y., et al. (2019). Potassium channel dysfunction in human neuronal models of Angelman syndrome. Science 366, 1486-1492.
4. Sun, A.X., Yuan, Q., Tan, S., Xiao, Y., Wang, D., Khoo, A.T., Sani, L., Tran, H.D., Kim, P., Chiew, Y.S., et al. (2016). Direct Induction and Functional Maturation of Forebrain GABAergic Neurons from Human Pluripotent Stem Cells. Cell Rep 16, 1942-1953.