学术笔记

【学术笔记】项目记忆的神经机制及其在阿尔兹海默病中的损伤

2025-06-24    点击:
图片  

◆ ◆ ◆ ◆

【学术笔记】项目记忆的神经机制及其在阿尔兹海默病中的损伤


记录人:田嘉仪 苗成林实验室


2025年6月24日下午,受北大-清华生命科学联合中心PI苗成林邀请,加州大学尔湾分校医学院(UCI)的副教授Kei Igarashi在生命科学学院邓祐才报告厅带来一场题为“Circuit mechanisms of item memory and its disruption in Alzheimer’s disease”的精彩报告。

【概要】

记忆包含多个组成部分:“项目记忆”(物品/对象)、“时间记忆”(时间点)和“空间记忆”(位置)。过去数十年的研究已经发现大量参与空间记忆编码的神经元类型,包括海马体中的位置细胞和内侧内嗅皮层(Medial Entorhinal Cortex, MEC)中的网格细胞。然而,关于项目记忆和时间记忆相关的神经环路机制在很大程度上仍不明确。

Dr. Kei Igarashi实验室致力于识别负责项目记忆的神经环路,并探索这些环路在记忆疾病——阿尔茨海默病(AD)中如何受损。他们此前报道了外侧内嗅皮层(Lateral Entorhinal cortex, LEC)在项目-结果关联记忆中的编码(Igarashi等,Nature, 2014),并且发现这种编码受到来自腹侧被盖区(Ventral Tegmental Area, VTA)的多巴胺信号调控(Lee等,Nature, 2021)。在近的研究中,他们进一步证明LEC第5/6层及其主要靶区——内侧前额叶皮层(Medial Prefrontal Cortex, mPFC)的神经元群体共同作用,来根据之前学习将新的气味项目分类为奖励组与惩罚组(Jun等,Nature, 2024)此外,在阿尔茨海默病小鼠模型的LEC中会发生多巴胺功能失调(Nakagawa等,bioRxiv, 2024),这进一步阐释了多巴胺通路在阿尔茨海默病中的关键作用。

【研究背景】

参与空间编码的大脑区域众多,如海马体的CA1区、CA3区、齿状回、内侧内嗅皮层(Meidal Entorhinal Cortex, MEC)和外侧内嗅皮层(Lateral Entorhinal Cortex, LEC),这些脑区之间存在复杂的联系,动物通过整合来自各脑区的各种信息来构建完整的空间认知地图。不同于MEC,LEC接受大量来自嗅球和嗅皮层的输入,因此在嗅觉线索关联奖励的任务中,LEC的神经元会逐渐发展出特殊的响应,有些对嗅觉信息产生兴奋性响应,有些产生抑制性响应(Igarashi等, Nature, 2014)。因此,Igarashi实验室的工作聚焦于LEC,训练小鼠进行嗅觉信息相关的项目-结果关联记忆实验,研究LEC中神经元在该任务中的学习过程以及其复杂灵活的表征。

【精彩回顾】

外侧内侧嗅皮层(LEC)扇形细胞在学习新联想中的关键作用


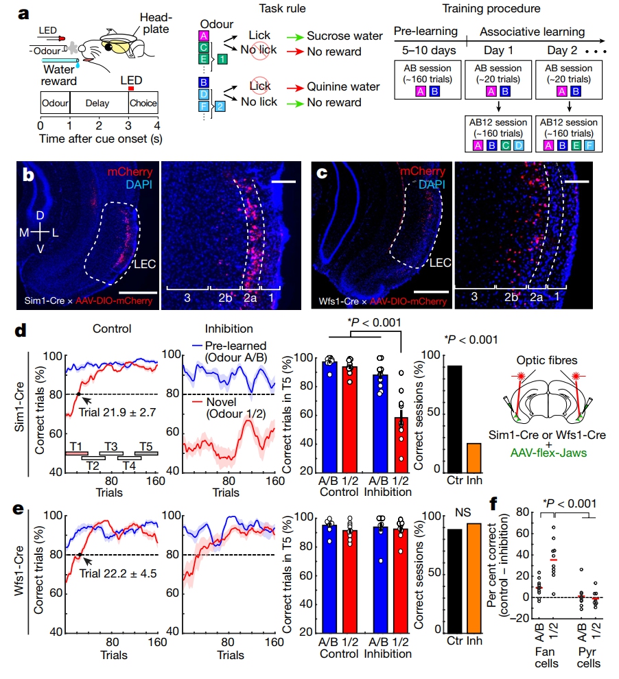
研究者训练动物在头部固定状态下进行嗅觉—奖赏联想学习任务,通过电极记录LEC中的神经元活动,并通过光纤打光来操纵特定神经元。在该实验中,小鼠需要学习将特定气味与糖水奖赏相联系(图1)。在实验中,小鼠先学习区分气味A和B,气味A对应有奖励,气味B对应无奖励;在学会后,研究者呈现新的给予奖励的气味C和不给予奖励的气味D,之后还会有多种气味加入到实验中,和奖励关联的都并入1组,没有奖励的气味都属于2组。他们发现小鼠在学习AB气味的范式后,可以快速学会在给予属于1组的气味时舔糖水获得奖励。

图片    

图1 嗅觉-奖赏联想学习任务范式


LEC神经元异质性较强,表达SIM1的L2a层的扇形细胞(Fan cells)向海马体投射,而表达WFS1的L2b层的锥体细胞(Pyramidal cells)主要向皮层区域投射。为了探究是内嗅皮层-海马体环路是否在该学习过程中发挥重要作用,他们使用Sim1-Cre 和Wfs1-Cre mice转基因小鼠,并将AAV-flex-JAWS 双侧注射至LEC,通过光纤来特定抑制LEC某类细胞的活动。实验结果显示,抑制扇形细胞显著损害小鼠对来自1组或2组的新气味的学习能力(图2),但对已学会的气味A和B的记忆无显著影响,提示其在小鼠将新气味与奖励相关的过程中起独特作用。相比之下,对Wfs1-Cre小鼠中锥体细胞的抑制则未见显著影响,说明锥体细胞可能不直接参与本类任务的联想学习过程。

图片    

图2 L2a的扇形细胞在该任务中发挥重要作用


L2a中扇形细胞在学习过程中的动态表征

为探究扇形细胞在学习过程中的动态表征过程,研究者通过光电极标记技术(opt-tag)记录LEC扇形细胞的放电。结果显示,这些细胞在学习任务中呈现高度特异性响应:部分细胞选择性地对奖励相关气味(气味A以及其他1组的气味)产生反应(图3b),而另一部分则响应非奖励气味(气味B,但并未对其他2组的气味也产生响应),且神经元群体的反应模式随时间动态演变(图3d)。通过主成分分析(PCA)对神经元群体的活动进行降维并可视化各个气味下的编码轨迹,可以看到在只有气味A和B的任务中,神经元群体活动对A和B的表征有很大分叉;再引入其他气味后,随着学习进行,扇形细胞对1组中其他奖励气味的表征的轨迹逐渐和A(粉色)重叠;然而,神经元对于2组的无奖励气味的表征虽然和1组有区分,但并不和气味B对应的轨迹(深蓝)重叠。这表明小鼠可以将不同奖励气味整合至同一认知类别(1组),并与非奖励类别(2组)形成明确界限,但并未把非奖励类别的气味进行整合(图3d)。

图片    

图3 L2a细胞能泛化奖励相关气味


抑制LEC的多巴胺输入会影响奖励关联学习

由于该任务和奖励相关,多巴胺信号很可能在该过程中发挥着作用。此外,LEC接受大量来自VTA的投射,且LEC中的扇形细胞会表达多巴胺D1受体。因此,他们想研究是否多巴胺信号在该学习过程发挥重要作用。在选择性抑制投向 LEC 的多巴胺轴突活动后,他们发现小鼠在学习新气味(1组和2组)时的表现显著下降,但对已学气味(A和B)的任务表现无影响。这与直接抑制扇形细胞的行为结果高度相似。此外,研究者通过光纤光度记录法监测投射至LEC的多巴胺能轴突钙信号。实验发现:当小鼠接触已经习得的气味(A与B)时,未检测到显著钙信号变化;而在引入新气味(1组与2组)后,多巴胺能神经元激活模式呈现动态演化——初期对全部新气味均有响应,之后随学习过程逐渐只响应于奖励关联气味(A与1组),对非奖励气味(2组)的响应强度则随着学习过程持续衰减(图3)。PCA降维的结果表明,神经元群体对不同气味的表征轨迹在空间的重叠度与行为正确率相关,在正确的试验中,1组气味对应的表征轨迹逐渐与气味A对应的轨迹重叠,却和气味B的轨迹产生明显区分(图3)。上述结果证实LEC多巴胺信号可以重塑扇形细胞的群体编码,驱动新联想学习的形成。

图片    

图3 多巴胺轴突响应于奖励相关气味并对其进行泛化


LEC第5/6层和mPFC共同参与到泛化奖励组和非奖励组气味的过程

然而,Igarashi教授认为该于2021年发表在Nature的研究中还有一个缺陷,那就是虽然神经元学会了泛化与奖励相关的表征(A与组1),却没能泛化和奖励无关的表征(B与组2)。之前的研究聚焦于提供输入给海马体的L2a神经元,而LEC的L5/6层神经元则接受大量来自海马体的输入,在之后2024年发表在Nature的研究中,他们依然使用相同的行为范式,但是聚焦于研究LEC的L5/6层神经元以及mPFC中的神经元在该学习过程中发挥怎样作用。他们发现,这两群神经元除了可以泛化奖励组的气味表征外(A与a组中的气味),还可以泛化无奖励气味的表征(B与b组的气味)。此外,不管是抑制PFC还是抑制LEC,小鼠都无法将新的气味归类为奖励组或者非奖励组,这进一步证明了LEC和mPFC之间的双向连接对于学习新联想的重要性。

图片    

图4 LEC 5/6层神经元可以将新气味归于奖励组(a)和非奖励组(b)


此外,Igrashi教授也研究阿尔兹海默病小鼠中空间编码如何变化,他们发现APP-KI小鼠即使在早期还未表现出空间记忆受损,网格细胞的放电也已经受到了影响,这可能和PV中间神经元的活性变化有关。通过这些研究,Igarashi教授的团队为理解大脑如何处理复杂的学习任务,尤其是动物如何学习嗅觉气味与奖赏/惩罚的联结提供了新的神经机制视角,并为今后在认知障碍领域的治疗研究提供了潜在的理论依据。

参考文献

1. Nakagawa T, Xie JL, Savadkohighodjanaki M, Zhang YJ, Jun H, Cao K, Ichii A, Lee JY, Soma S, Medhat YK, Saido TC, Igarashi KM (2024) , Early disruption of entorhinal dopamine in a knock-in model of Alzheimer's disease, bioRxiv

2. Jun H, Lee JY, Bleza, N, Ichii A, Donohue JD, and Igarashi KM (2024) , Prefrontal and lateral entorhinal neurons co-dependently learn item-outcome rules, Nature   633: 864-871 

3. Igarashi KM (2023), Entorhinal cortex dysfunction in Alzheimer's disease, Trends in Neuroscience, 46:124-136 

4. Igarashi KM, Lee JY, Jun H (2022), Reconciling neuronal representations of schema, abstract task structure, and categorization under cognitive maps in the entorhinal-hippocampal-frontal circuits, Curr Opin Neurobiol. 77:102641

5. Lee JY, Jun H, Soma S, Nakazono T, Shiraiwa K, Dasgupta A, Nakagawa T, Xie JL, Chavez J, Romo R, Yungblut Y, Hagihara M, Murata K, and Igarashi KM (2021), Dopamine facilitates associative memory encoding in the entorhinal cortex, Nature, 598:321-326 

6. Jun H, Bramian A, Soma S, Saito T, Saido TC, Igarashi KM (2020), Disrupted Place Cell Remapping and Impaired Grid Cells in a Knockin Model of Alzheimer's Disease, Neuron, 107:1095-1112

7. Igarashi KM, Lu L, Colgin LL, Moser MB, Moser EI (2014), Coordination of entorhinal-hippocampal ensemble activity during associative learning. Nature   510: 143-7