学术笔记

【学术笔记】新型组织透明化和多色标记技术助力神经环路动态解析

2025-06-09    点击:
图片  

◆ ◆ ◆ ◆

【学术笔记】新型组织透明化和多色标记技术助力神经环路动态解析


记录人:傅升韪 李毓龙实验室


2025年6月9日下午,受北大-清华生命科学联合中心李毓龙教授邀请,日本九州大学教授Takeshi Imai在生命科学学院邓祐才报告厅带来一场题为“Visualizing Dynamic Neuronal Circuits”的精彩报告。

【概要】

人类的大脑极为复杂,在发育的不同阶段以及日常活动和经验积累的过程中,持续发生着动态变化。大脑的结构以及神经元之间的连接方式在这些过程中如何变化,以及这些变化如何进一步导致大脑功能的改变,一直是神经科学领域亟待破解的难题。日本九州大学的Takeshi Imai教授长期致力于这一领域的研究。


Takeshi Imai教授自博士及博士后研究阶段起,便在东京大学Hitoshi Sakano实验室从事果蝇嗅觉环路发育与功能的相关研究。此后,他在日本理化学研究所(RIKEN)以及九州大学建立自己的实验室,持续关注神经环路与发育的研究,同时自主开发新型神经科学研究技术,以更好地应对神经环路研究中的需求与挑战。


在本次报告中,Takeshi Imai教授详细介绍了他课题组近期开发的利用7种不同的荧光蛋白进行组合标记和成像分析的完整流程。此外,他们还在现有的组织透明化技术基础上进行了升级优化,成功开发出活体组织透明化技术SeeDB-Live。这些新技术的开发,为神经科学研究领域带来全新的手段和机遇。 

【精彩回顾】

基于机器学习的神经元多色荧光标记自动识别工具

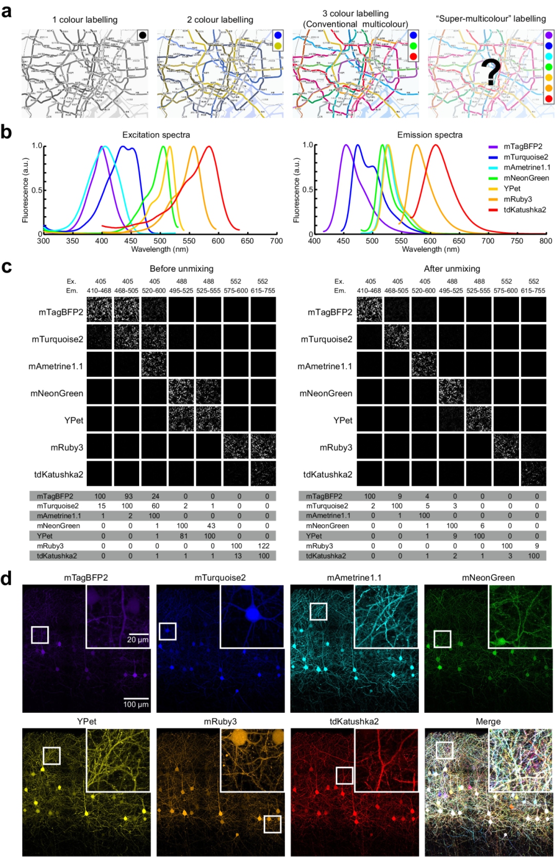
在神经环路的功能以及发育研究中,人们通常需要通过特定的技术手段同时分别标记多个不同的神经元,并解析出神经元间的相互连接,进一步了解大脑的功能。Brainbow是一种早期被开发用于单个神经元稀疏标记的技术,利用3种不同颜色的荧光蛋白在Cre-loxP系统控制的重组下随机表达,从而实现单个神经元的多色荧光稀疏标记1,2。为了克服Brainbow技术中表达出的荧光蛋白强度较弱的缺点,2018年,Takeshi Imai教授团队在Brainbow的基础上进行优化,在表达载体上增加了四环素表达调控系统(Tet-off),在tTA-TRE元件的调节下使得3种荧光蛋白在单个神经元中的表达量更高,从而开发出了Tetbow系统3,获得了更好的标记和重构效果。该系统能够更清楚地标记单个神经元的树突、轴突,甚至树突棘的精细结构。


在此基础上,为了更进一步突破荧光蛋白颜色数量的限制,Takeshi Imai教授团队选择了mTagBFP2、mTurquoise2、mAmetrine1.1、mNeonGreen、YPet、mRuby3和tdKatushka2这7种荧光蛋白进行多色标记,它们的发射波长范围覆盖了绝大部分可见光区域。尽管这些荧光蛋白在现有的成像条件下难以直接区分,但它们在光谱上各自存在明显差异。据此,Takeshi Imai教授团队利用目前显微成像中常用的405 nm、488 nm和552 nm激光分别激发这些荧光蛋白,并在各自合适的波段接收荧光发射信号。在此基础上,进一步运用线性解混(Linear unmixing)的手段,结合已知的各蛋白光谱特性,对获得的荧光信号进行精确处理,合理扣除各蛋白之间的荧光串扰,从而获得7种荧光蛋白信号各自的准确强度信息(如图1所示),成功实现了在有限成像条件下的多通道成像与分析4

图片    

图1 通过光谱的线性解混实现7色荧光成像4


在实际的标记和成像过程中,常常需要分析大量的神经元,尤其是在进行大尺度脑区成像时。为了更高效且精准地分析神经元形态和荧光标记,Takeshi Imai教授团队开发了一套创新的基于机器学习的分析方法,命名为QDyeFinder(图2)。QDyeFinder首先自动识别样本中的轴突和树突片段,然后利用机器学习算法dCrawler对各片段的颜色矢量信息进行无监督分类,将相似颜色组合的片段聚类,从而精准识别并重建每种颜色所对应的单个神经元及其精细的形态特征。结果显示,QDyeFinder在轴突的识别方面的准确性高于现有的分析软件,甚至与人工分析得到数据的准确性相当。因此QDyeFinder能够被用于高效地分析和重建多色荧光蛋白稀疏标记成像结果。


为了进一步拓展上述标记方法的应用范围,Takeshi Imai教授团队还对7种荧光蛋白的表达进行排列组合,设计了在同一表达载体上同时表达两个不同荧光蛋白的策略。通过这种方式,成功获得了21种不同的双色组合,极大地丰富了标记的多样性。同样借助基于机器学习的聚类分析技术,双色组合的神经元标记和分类在多种验证情况下均取得了良好的效果,尤其在解析从嗅球或皮层投射至丘脑等深部脑区的神经环路中发挥了重要作用。此外,Takeshi Imai教授还与日本其他非人灵长类研究团队展开合作,在狨猴模型中成功验证了多色组合神经元标记技术的可行性,进一步证明了该技术在跨物种研究中的应用潜力。

图片    

图2 利用QDyeFinder实现神经元自动识别和重构的流程示意图4


新型活体组织透明化技术SeeDB-Live

为了实现完整组织的大尺度三维成像,过去数十年间,研究者们已开发出多种组织透明化方法,主要应用于固定组织样品,如3DISCO和CLARITY等5。这些方法通过不同的手段实现组织内部折射率的匹配,从而使组织整体透明化,方便了大尺度成像研究。Takeshi Imai教授团队在2013年和2016年先后开发了SeeDB和SeeDB2组织透明化技术,成功用于脑组织的透明化及超分辨显微成像6,7。为了更深入地研究复杂的神经环路发育和功能,Takeshi Imai教授团队希望进一步改进组织透明化方法,致力于开发一种能够对活体组织甚至活体动物的完整大脑进行透明化处理的技术,并且在透明化过程中应保持组织原来的生理活性。这一目标的实现将为神经科学研究开辟全新的视角,使科学家能够在活体条件下更全面地解析神经系统的复杂功能。


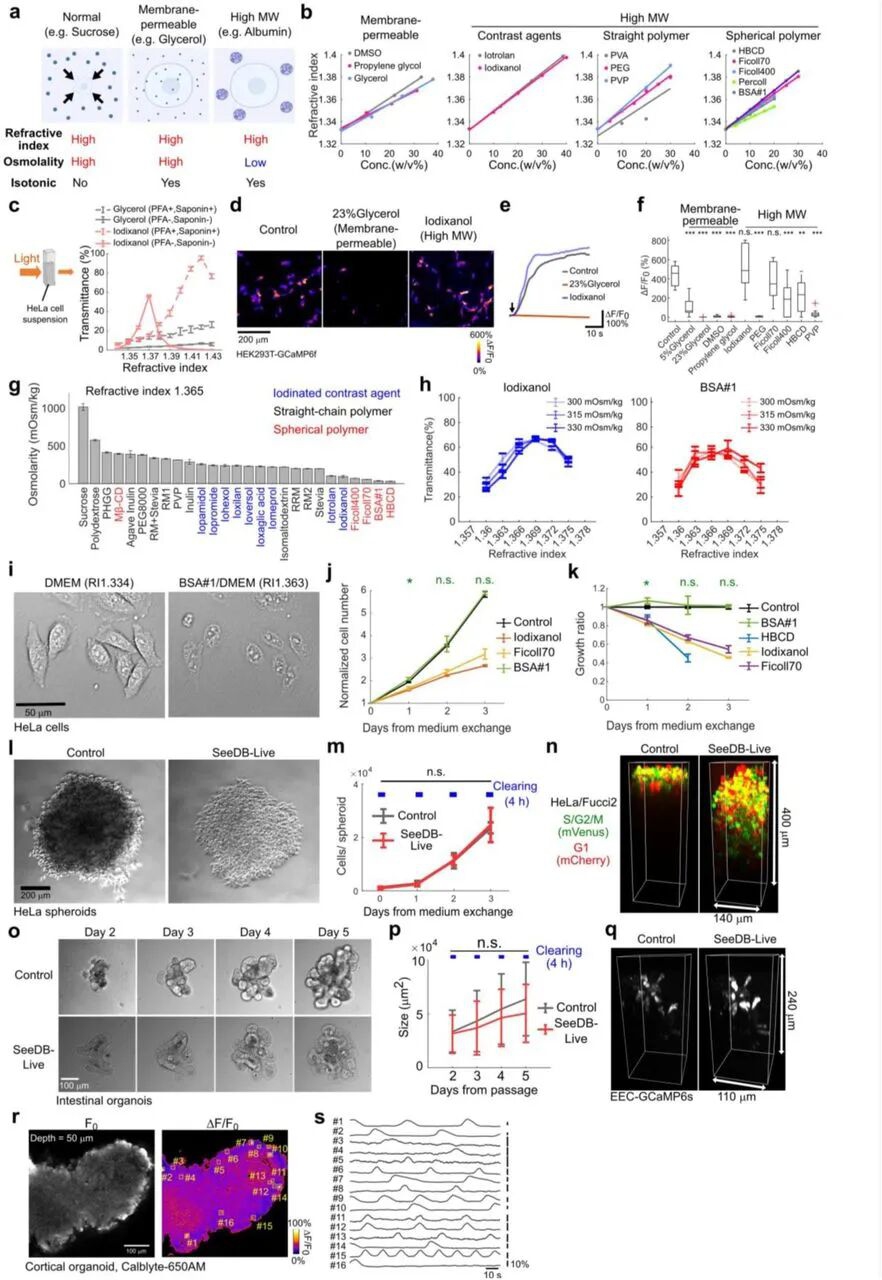
光学透明化的原理为:通过去除高折射率成分(如脂质等)或使样品浸入折射率(Refractive index/RI)为1.43-1.55的高折射率溶液中,从而将光折射和散射降至最低。然而,大多数为固定组织开发的透明化试对活细胞具有毒性。已被用于透明化技术的低毒性物质(如甘油、糖类、二甲基亚砜等则通常具有高渗透压,会干扰细胞的正常功能,限制了它们在活体组织成像中的应用。因此选择合适渗透压的透明化试剂对于活体组织透明化技术的开发尤其关键。另一方面,Takeshi Imai教授团队仔细比较了固定细胞和活细胞的光学性质,发现活细胞的折射率相较固定细胞(1.4)明显较低,仅有1.365,因此他们意识到需要选择和固定组织当中所使用到不一样的物质来实现折射率匹配。


为了维持活细胞在生理状态下正常的渗透压,Takeshi Imai教授团队希望使用一些高分子量的物质作为介质进行透明化的处理。通过对一系列候选介质在折射率为1.365的水溶液中进行渗透压测量和筛选,发现BSA(Bovine serum albumin,牛血清白蛋白)等几种聚合物具有较合适的渗透压。进一步的验证实验表明,BSA不仅可以作为贴壁细胞、细胞球体以及小肠和皮层类器官的透明化处理试剂,还能保持细胞的正常生理活动(如图3所示)。因此Takeshi Imai教授团队将基于BSA的这一透明化方法被命名为SeeDB-Live,意为一种可用于活体细胞和组织的透明化方法8

图片    

图3 筛选用于活体细胞和组织成像的无毒透明化试剂8


Takeshi Imai教授团队进一步在离体和活体脑组织中都验证了SeeDB-Live的透明化效果,并且证明SeeDB-Live对神经元的电生理特性和感觉输入下的钙信号反应几乎没有影响。SeeDB-Live能将细胞球体、类器官和急性脑片在共聚焦和双光子显微镜下的成像深度提高约2倍。在活体小鼠大脑中深约600-800 μm的皮层Layer 5,SeeDB-Live可使荧光信号强度比处理前提高约4倍,并且能够借助钙探针实现活体动物大脑中神经元活动的实时监测(如图4所示)。Takeshi Imai教授团队还使用了电压探针Voltron2在SeeDB-Live透明化处理后的急性脑片和活体动物大脑中均实现了宽场亚细胞电压动态成像(图5)。为了实现对同一群神经元的长期在体观察和记录,Takeshi Imai教授团队对传统的小鼠头件结构进行了优化,升级为一种可多次重复添加SeeDB-Live试剂的设计。这种改进使得多次活体小鼠脑透明化成像成为可能,且时间跨度可达2个月以上。

图片    

图4 利用SeeDB-Live实现完整小鼠大脑的活体功能成像8

图片    

图5 利用SeeDB-Live实现宽场亚细胞电压动态成像8


借助SeeDB-Live这一强大的微创活体组织透明化技术,人们能够在离体组织和活体动物中显著拓展结构与功能成像的三维空间范围,并大幅提升成像信号的质量。这一技术为研究更大尺度上的神经环路和功能提供了极为重要的工具,为深入探索复杂的脑功能开辟了新的可能性。

参考文献

1.Livet, J. et al. Transgenic strategies for combinatorial expression of fluorescent proteins in the nervous system. Nature 450, 56–62 (2007).

2.Cai, D., Cohen, K. B., Luo, T., Lichtman, J. W. & Sanes, J. R. Improved tools for the Brainbow toolbox. Nat Methods 10, 540–547 (2013).

3.Sakaguchi, R., Leiwe, M. N. & Imai, T. Bright multicolor labeling of neuronal circuits with fluorescent proteins and chemical tags. eLife 7, e40350 (2018).

4.Leiwe, M. N. et al. Automated neuronal reconstruction with super-multicolour Tetbow labelling and threshold-based clustering of colour hues. Nat Commun 15, 5279 (2024).

5.Ueda, H. R. et al. Tissue clearing and its applications in neuroscience. Nat Rev Neurosci 21, 61–79 (2020).

6.Ke, M.-T., Fujimoto, S. & Imai, T. SeeDB: a simple and morphology-preserving optical clearing agent for neuronal circuit reconstruction. Nat Neurosci 16, 1154–1161 (2013).

7.Ke, M.-T. et al. Super-Resolution Mapping of Neuronal Circuitry with an Index-Optimized Clearing Agent. Cell Reports 14, 2718–2732 (2016).

8.Inagaki, S. et al. Isotonic and minimally invasive optical clearing media for live cell imaging ex vivo and in vivo. Preprint at bioRxiv https://doi.org/10.1101/2024.09.13.612584 (2024).