学术笔记

【学术笔记】健康与疾病中的膜动态的脂质控制

2025-04-23    点击:
图片  

◆ ◆ ◆ ◆

【学术笔记】健康与疾病中的膜动态的脂质控制



记录人:夏博轩 欧阳沛诗 陈良怡实验室


2025年4月23日下午,受北京大学未来技术学院、北大-清华生命科学联合中心陈良怡教授邀请,德国莱布尼茨分子药理学研究所所长,分子药理学与细胞生物学系(Department of Molecular Pharmacology & Cell Biology)教授Volker Haucke在北京大学金光院101报告厅带来一场题为“Lipid control of membrane dynamics in health and disease”的精彩报告。

【概要】

神经元作为神经系统的基本功能单元,其高度极化的结构依赖于突触前和突触后区室的精确组装与动态运输机制。虽然突触后成分(如受体和支架蛋白)的递送机制已较为明确,但突触前囊泡(synaptic vesicle, SV)和活性区蛋白的定向运输机制仍不完全清楚。本研究聚焦于特定脂质信号分子——尤其是不同磷酸化形式的磷脂酰肌醇(phosphoinositides, PIs)在调控SV及活性区蛋白运输中的作用。本次讲座还分享了关于膜张力在突触的胞吐和胞吞偶联过程中所扮演角色的未发表数据,识别出一种内吞作用BAR结构域蛋白,该蛋白能够敏锐地感知由SV外排融合引起的膜张力变化,并启动补偿性内吞作用以恢复细胞膜面积的稳态从而进一步揭示机械力信号(如膜张力变化)如何通过BAR结构域蛋白协调突触的胞吐-胞吞偶联,维持突触前膜稳态。基于基因组编辑的人类诱导多能干细胞(iPSC)衍生神经元模型,研究发现PIs依赖的运输机制和膜张力感知系统的失调可能导致突触功能障碍。此外,研究还探讨了溶酶体膜脂质信号(如PIs代谢)在调控细胞营养响应和膜修复中的关键作用。数据显示,溶酶体PIs动态变化能够根据细胞应激状态(如饥饿或膜损伤)重编程细胞器膜动力学,从而平衡合成代谢生长信号与大分子分解代谢(如蛋白聚集体的清除)。这一机制对理解神经退行性疾病(如溶酶体贮积症和阿尔茨海默病)的病理过程具有重要意义,并为开发靶向脂质代谢的干预策略提供了新思路。

【精彩回顾】

一种新型杯状细胞器介导参与突触前体蛋白的形成

在第一部分中,教授介绍了大脑发育包含大量的神经元新生和突触的形成,而根据研究,神经元分化过程中出现的一个新的细胞结构,突触前区室。这个区域的形成伴随着大量的膜扩张、新物质的合成以及突触小泡相关基因和蛋白的表达。那么这种突触前区室是如何形成的呢?为此,教授介绍了一个研究人类神经元突触前形成的实验系统[1],并展示了利用该流程活细胞成像技术观察人类轴突中突触前体物质的运输过程。              

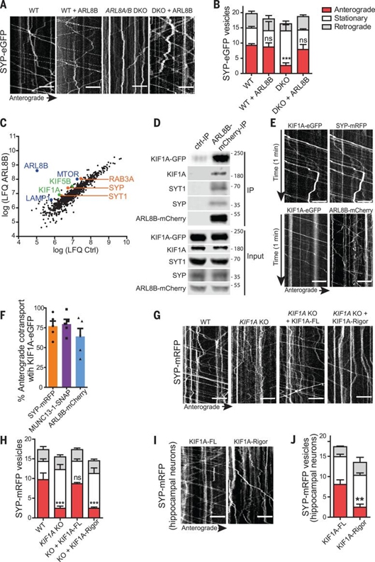
利用上述方法,他们利用两种蛋白合成抑制剂CHX和Anisomycin研究并得到了人类轴突中运输的内源性突触前囊泡前体来源于新合成的蛋白。接着,作者介绍其分子特征,包括前体细胞器共同运输多种突触前和活动区蛋白,但不运输电压依赖性钙通道;突触前前体细胞器不含分泌性(即高尔基体或后高尔基体载体)或内体标记物(例如 TfR);前体细胞器包含溶酶体膜蛋白,但酸性不高且缺乏组织蛋白酶活性;并且轴突前体细胞器被溶酶体膜脂PI(3,5)P2标记,利用PI(3,5)P2探针,实验人员观察到了在轴突前体形成中的轴突运输。接着,他们发现KIF1A作为一种与神经系统疾病相关的马达蛋白,是轴突运输系统的一部分(图1C,D),通过对其进行突变和回补,得到轴突运输和突触前组装依赖于驱动蛋白KIF1A的结论。

接着他们通过PI(3,5)2P合成的抑制剂可以抑制syp囊泡运输,指出轴突的运输依赖于驱动蛋白KIF1A与PI(3,5)2P的结合。KIF1A敲除或敲低损害了PV的前向运输,这种缺陷可以通过重新表达野生型KIF1A恢复,但不能通过疾病相关的KIF1A突变体来恢复(图1G,H)。通过对突触后钙信号的检测,研究验证了KIF1A与小GTPase蛋白Arl8在突触前功能上的影响(图1I,J)。

他们利用脉冲示踪法对新合成的halo标签的Syn1蛋白进行示踪,并通过多种显微手段发现新合成的Syn1-Halo蛋白都被包含在一种300-500nm的杯状细胞器中,这种杯状细胞器的形成与前突触的形成相关。他们还利用高压冷冻电镜观察到了人轴突中的这种杯状细胞器。

图片    

图1[2]


MTMR14t通过抑制mTORC1而修复损伤的溶酶体

在第二部分中,教授认为,从突触前区应当存在一条反馈调节途径,由一种称为DLK的激酶运行。如果缺少这种激酶,突触前区对刺激就不再起作用,而它之所以不再起作用,是因为这种轴突转移受到了损害,影响突出囊泡机制,突触的形成与溶酶体密切相关。于是在第二部分中,教授提出一个新的课题:溶酶体的生理功能是如何在在应激条件如饥饿下被强烈控制的?他们发现饥饿可以诱导溶酶体膜PI3P/PI4P的切换,而溶酶体膜的通透化是神经退行性和衰老的标准,那么是否有类似的的通路可以被其他溶酶体压力诱导呢?PI又在这些应激响应通路的协调中起到怎样的作用呢?实验者利用LLOME诱导线粒体的膜损伤,发现溶酶体膜修复与膜移除都需要伴随PI3P的合成和溶酶体自噬。

进一步研究发现,溶酶体损伤导致的快速膜重塑与快速PI3P的水解和PI4P的合成有关。那么,是哪种酶在这个过程中导致了PI3P的减少呢?通过基于Lyso-lP的蛋白质组学和功能遗传学手段,实验发现是Pl3P磷酸酶MTMR14被迅速招募到受损的溶酶体中水解Pl3P并促进Pl4P的合成,并且MTMR14可以被氧化应激或蛋白毒性应激引起的溶酶体损伤迅速招募(图2A)。初步的研究表明溶酶体损伤诱导的MTMR14招募是通过钙离子与鞘磷脂实现的。

通过突变蛋白局部序列,实验者还发现MTMR14是通过其C端IDR结构域与鞘磷脂发生相互关系。那么Pl3P通过MTR14的水解在溶酶体损伤响应中起到了怎样的作用?

实验者对MTMR14进行敲除,发现敲除MTMR14后细胞存活率下降,膜修复能力下降,溶酶体-内质网膜接触位点数量下降,这说明MTMR14诱导的水解过程对于受损溶酶体的膜转移修复起作用。

之前的研究表明,PI3P可以激活mTORC1,促进蛋白翻译,通过促进如 S6K1、ULK1、PI4K2A等蛋白的翻译,从而抑制PI4P的合成与溶酶体自噬。进一步地,MTMR14即可以通过抑制mTORC1从而促进溶酶体自噬和溶酶体膜的修复。同时MTMR14也会对蛋白翻译水平起抑制效果以应答溶酶体损伤。

最后,作者指出MTMR14介导的溶酶体修复方式会被沙门氏菌利用以在其吞噬泡内实现复制,敲除MTMR14的细胞内沙门氏菌增殖速度显著下降。

图片    

图2[3]

参考文献

[1 ]Zhang Y, Pak C, Han Y, et al. Rapid Single-Step Induction of Functional Neurons from Human Pluripotent Stem Cells. Neuron, 78, 785-798(2013).

[2] Rizalar FS, Lucht MT, Petzoldt A, Kong S, Sun J, Vines JH, Telugu NS, Diecke S, Kaas T, Bullmann T, Schmied C, Löwe D, King JS, Cho W, Hallermann S, Puchkov D, Sigrist SJ, Haucke V. Phosphatidylinositol 3,5-bisphosphate facilitates axonal vesicle transport and presynapse assembly. Science, 382, 223-230(2023).

[3] Ebner M, Puchkov D, López-Ortega O, Muthukottiappan P, Su Y, Schmied C, Zillmann S, Nikonenko I, Koddebusch J, Dornan GL, Lucht MT, Koka V, Jang W, Koch PA, Wallroth A, Lehmann M, Brügger B, Pende M, Winter D, Haucke V. Nutrient-regulated control of lysosome function by signaling lipid conversion. Cell, 186, 5328-5346(2023).

图片