学术笔记

【学术笔记】睡眠/觉醒状态的神经调控

2024-09-05    点击:
图片

◆ ◆ ◆ ◆

【学术笔记】睡眠/觉醒状态的神经调控


记录人:王雅博 李毓龙实验室


2024年9月5日上午,受李毓龙教授邀请,来自美国Stanford University的Luis de Lecea教授在吕志和楼B101报告厅带来一场题为 “Neuromodulation of sleep/wake states” 的精彩报告。

图片

Luis de Lecea教授做报告与交流

【概要】

睡眠不稳定与衰老以及认知功能下降密切相关。睡眠碎片化是老年人群体中最常见的睡眠问题之一,但衰老过程中睡眠不稳定的神经机制尚不清楚。在各个物种中都观察到衰老过程中的碎片化睡眠,这表明可能存在一种保守的机制。因此,Luis de Lecea教授的团队提出了衰老后无法形成稳定睡眠的原因,可能是与睡眠/觉醒控制相关的神经环路功能出现异常。

下丘脑分泌素/食欲素神经元的活性与觉醒密切相关,这些神经元能够启动并维持觉醒状态。在这项研究中,团队监测了下丘脑分泌素神经元的内在兴奋性的变化,以探究其对睡眠稳定性的影响。研究结果显示,在动物模型中,衰老时下丘脑分泌素神经元在睡眠期间的活跃度增加,导致了更多的短暂觉醒,从而使睡眠变得更加碎片化。衰老过程中,下丘脑分泌素神经元的兴奋性增强可能与钾离子通道表达减少有关。

此外,Luis de Lecea教授还分享了如何利用光遗传学方法操纵蓝斑神经元,以调控睡眠到觉醒的状态转变。教授的团队还开发了集成光纤系统的聚焦超声技术,用于在小鼠模型中进行深部脑区的活动调控,实现了功能性聚焦超声对特定神经元类型的调控,为无创治疗癫痫等异常神经活动提供了新的可能性。

【精彩回顾】

老年小鼠的睡眠模式碎片化导致下丘脑分泌素神经元活动增加

外侧下丘脑中的下丘脑分泌素神经元在睡眠/觉醒控制中发挥着关键作用。睡眠期间下丘脑分泌素神经元的光遗传激活会触发睡眠到觉醒的转变,而对这群神经元的光遗传抑制会诱导快速眼动睡眠。遗传性下丘脑分泌素神经元耗竭或其受体突变会导致发作性睡病。在体电生理记录表明下丘脑分泌素神经元活性与觉醒相关,能够启动和维持清醒状态。因此,Luis de Lecea教授团队假设下丘脑分泌素神经元的过度兴奋会导致衰老过程中的睡眠不稳定1。通过光纤光度法记录年轻和老年小鼠下丘脑分泌素神经元的GCaMP6f信号,并同时记录脑电和肌电信号以监测下丘脑分泌素神经元的活动(图1A和B)。他们发现老年小鼠下丘脑分泌素神经元钙信号变化的幅度降低(图1C和D),老年小鼠觉醒的钙信号频率显著增加(图1D),老年小鼠睡眠和觉醒的钙信号的峰值和持续时间都减小了。老年小鼠的睡眠、觉醒以及睡眠-觉醒阶段的平均持续时间均显著缩短,呈现出碎片化睡眠状态(图1E)。线性拟合相关性分析表明,睡眠持续时间与下丘脑分泌素神经元的清醒时钙信号频率呈现负相关(图1F),表明老年小鼠睡眠周期缩短可能是由于下丘脑分泌素神经元的过度兴奋。

图片

图1 年轻和老年小鼠睡眠/觉醒状态下下丘脑分泌素神经元的自发活动


老年小鼠在下丘脑分泌素神经元光遗传激活后清醒时间增加

接下来,研究人员将光遗传学病毒表达在年轻和老年小鼠外侧下丘脑中的下丘脑分泌素神经元中,植入光纤和脑电-肌电电极。在NREM睡眠开始或REM睡眠开始后30秒内,用一系列蓝光强度(1、5、10、15和20 mW)和频率(1、5、10、15和20 Hz)刺激年轻和老年小鼠的下丘脑分泌素神经元。高光强度和频率的刺激会在年轻和老年小鼠中立即引起 NREM/REM 睡眠到觉醒的转变(图2A和G)。根据不同刺激条件引起的NREM睡眠到觉醒的潜伏期(图2B和C)以及觉醒持续时间(图2D和E)的分析以及REM睡眠到觉醒的潜伏期(图2H和I)以及觉醒持续时间(图2J和K)的分析,与老年小鼠相比,年轻小鼠需要更强的刺激才能引起相同的觉醒时间(图2F和L)。这些结果表明,老年小鼠中下丘脑分泌素神经元活动阈值较低,这与老年小鼠下丘脑分泌素神经元过度兴奋的假设是一致的。

图片

图片

图2 老年小鼠下丘脑分泌素神经元光遗传学激活后觉醒时间更长


老年小鼠下丘脑分泌素神经元内在兴奋性增加的分子机制

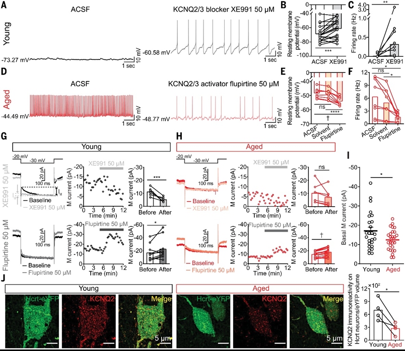
进一步地,Luis de Lecea教授团队采用全细胞膜片钳记录年轻和老年小鼠免疫标记的下丘脑分泌素神经元的自发活动,证实下丘脑分泌素神经元的内在兴奋性随年龄而变化,老年小鼠下丘脑分泌素神经元表现出过度兴奋。这一改变背后的分子机制是什么?

下丘脑分泌素神经元在衰老过程中内在兴奋性增加表明神经元兴奋时离子电导发生改变,Luis de Lecea教授团队关注到介导钾离子电导的电压门控钾离子通道KCNQ,其中KCNQ2/3形成的四聚体是M电流形成的主要离子通道,它可以调控神经元复极化、降低对突触前输入的敏感性,功能部分缺失会导致癫痫症状。研究人员将KCNQ2/3选择性阻断剂XE991和选择性激活剂flupirtine分别加入到年轻或老年小鼠的脑片中,发现年轻小鼠的下丘脑分泌素神经元去极化、放电频率增加(图3A、B和C),老年小鼠的下丘脑分泌素神经元超极化、放电频率降低(图3D、E和F)。XE991减少了年轻小鼠下丘脑分泌素神经元中的M电流(图3G),相反,flupirtine增加了老年小鼠下丘脑分泌素神经元中的M电流(图3H)。与此同时,老年小鼠的基础M电流明显小于年轻小鼠(图3I),阵列断层扫描证实衰老的下丘脑分泌素神经元中KCNQ2/3明显减少(图3J)。这说明KCNQ2/3介导的M电流的减小与KCNQ2/3的减少有关。

图片

图3 老年小鼠下丘脑分泌素神经元M电流受损与KCNQ2/3缺失有关


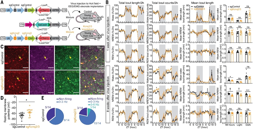
CRISPR/SaCas9破坏KCNQ2/3功能

KCNQ通道在大脑中广泛分布,那么在下丘脑分泌素神经元表达的KCNQ通道蛋白介导的M电流对睡眠整体结构的贡献究竟是怎样的?为了回答这一问题,研究人员利用CRISPR/SaCas9对年轻小鼠下丘脑分泌素神经元中Kcnq2/3基因进行干扰(图4A),发现该基因的破坏足以导致年轻小鼠NREM睡眠的碎片化(图4B)。脑电-肌电记录后,对mCherry标记的下丘脑分泌素神经元进行全细胞电生理记录(图4C),发现该基因功能受损的下丘脑分泌素神经元静息膜电位升高(图4D)和自发性放电活动比例较高(图4E),表现出与衰老小鼠类似的下丘脑分泌素神经元内在兴奋性升高。

图片

图4 年轻小鼠下丘脑分泌素神经元中Kcnq2/3基因破坏导致NREM睡眠碎片化


KCNQ2/3选择性配体的在体功能评估

为进一步检测KCNQ2/3通道在睡眠调节中的作用,研究人员接下来向年轻小鼠腹腔注射KCNQ2/3选择性阻断剂XE991,发现年轻小鼠与对照组相比在第一个小时内觉醒次数显著增加(图5A),功率谱不受影响(图5C、E和G)。向老年小鼠腹腔注射KCNQ2/3选择性激活剂flupirtine后,发现其NREM睡眠时间和稳定性增加(图5B),NREM睡眠期间和药物注射后初始REM睡眠θ功率增加(图5D、F和H)。值得一提的是,Luis de Lecea教授团队的这一发现为治疗衰老过程中睡眠质量下降提供了新的可能。

图片

图5 使用KCNQ2/3配体对小鼠睡眠/觉醒状态进行药理学操纵


综上,Luis de Lecea教授团队的研究发现,下丘脑分泌素神经元兴奋性升高与衰老过程中的睡眠碎片化有关。由过度兴奋的下丘脑分泌素神经元驱动的睡眠到觉醒转变的阈值较低,导致了睡眠碎片化,并且在老年小鼠中对这些神经元进行光遗传学刺激后,会产生更长的觉醒周期。通过操纵KCNQ通道来恢复老年小鼠的睡眠稳定性可能是老年个体中衰老相关的睡眠碎片化的潜在治疗策略。


光遗传学调控REM睡眠

调控REM睡眠的重要神经环路被认为是以蓝斑下的下外背侧被盖核(Sublaterodorsal tegmental nucleus, SLD)为中心的,SLD中的大多数神经元是在REM睡眠中活性升高的。SLD接受上游包括蓝斑在内的多个核团的投射2。蓝斑是位于脑干的去甲肾上腺素能核团,被认为对促进觉醒非常重要,蓝斑神经元在清醒状态下为1-3Hz的高频放电模式,在NREM睡眠期间放电减少,在REM睡眠期间几乎不放电。先前研究发现蓝斑神经元放电模式的改变早于睡眠到觉醒状态的转变。然而,目前尚不清楚蓝斑神经元的活动是否足以诱导睡眠和觉醒状态之间的转换并促进长期觉醒。Luis de Lecea教授团队通过在体光遗传激活蓝斑神经元3发现能够促进NREM或REM睡眠到觉醒的转变(图6a和d),皮层脑电图发生明显改变(图6b和e),随着刺激频率和持续时间的增加,睡眠到觉醒转变的概率增加(图6c和f)。

图片
图片

图6 蓝斑神经元的光激活导致睡眠到觉醒的转变


超声聚焦靶向特异细胞类型

此外,Luis de Lecea教授团队还致力于开发可用于神经调控的工具。调控大脑神经活动的方式除药物、经颅电刺激、经颅磁刺激外,还有超声聚焦的方式。超声聚焦是一种无创调节深部脑区活动的有力工具,利用可以通过颅骨聚焦到大脑深部的超声波无创改变神经活动,对难治性癫痫有巨大的治疗潜力。然而,如何利用聚焦超声对特定类型的神经元进行调控从而在复杂行为背景下调控异质性神经网络仍然是一个未知数。因此,Luis de Lecea教授团队开发集成光纤光度记录系统的超声聚焦工具4,将一个环形换能器与光纤套管集成在一起,在套管下方设计了增加超声波传输的伪空气背衬层和镁合金匹配层,通过颅骨上安装的凝胶支架来填充硅胶以固定,将聚焦超声输送到小鼠大脑中特定类群神经元中(图7A和B)。团队研究人员首先对该工具的半峰全宽、峰值电压、峰值负压以及空间峰值脉冲平均强度进行了表征(图7C、D和E),并在中脑运动区域进行了不同强度的连续脉冲信号采集(图7F),通过将超声聚焦在丘脑中央内侧核或者不聚焦进行光纤记录,发现不聚焦时记录到的反应是聚焦情况下的55%,并且具有相似的时间动力学(图7G、H和I)。

图片

图7 光纤记录集成聚焦超声工具


在验证不同的细胞类群能够在不同的聚焦超声参数下呈现出不同的反应模式后,研究团队使用该聚焦超声工具应用于自由活动的小鼠,确定了能够选择性地增加海马抑制性神经元的活动同时抑制海马中兴奋性神经元的一个参数集(图8A)。最后,研究人员利用这些抑制性参数在自发高振荡放电的慢性颞叶癫痫模型(图8B)中实现了对神经元癫痫样放电活动的抑制(图8C和D),为未来的无创治疗方法开辟了新的可能性。

图片

图8 对侧海马刺激减弱癫痫样活动


总之,Luis de Lecea教授的报告系统性地介绍了衰老过程中促觉醒的下丘脑分泌素神经元对睡眠状态的调控,探讨了利用光遗传学方法操纵蓝斑神经元来调节睡眠与觉醒之间的状态转变。此外,他还分享了团队开发的无创光纤集成聚焦超声技术,这一技术能够用于深部脑区特定神经元活动的调控。


参考文献

1. S.-B. et al. Hyperexcitable arousal circuits drive sleep instability during aging. Science (2022).

2. Peever, J. & Fuller, P. M. The Biology of REM Sleep. Current Biology, R1237–R1248 (2017).

3. Carter, M. E. et al. Tuning arousal with optogenetic modulation of locus coeruleus neurons. Nature Neuroscience, 1526–1533 (2010).

4. Murphy, K. R. et al. A tool for monitoring cell type–specific focused ultrasound neuromodulation and control of chronic epilepsy. Proceedings of the National Academy of Sciences, e2206828119 (2022).


图片