学术笔记

【学术笔记】通过光谱方法和声镊细胞计量术进行代谢和酶促聚糖工程支持的糖生物学研究

2024-06-11    点击:
图片

◆ ◆ ◆ ◆

【学术笔记】通过光谱方法和声镊细胞计量术进行代谢和酶促聚糖工程支持的糖生物学研究


记录人:郭霄阳 陈兴实验室


2024年06月11日下午,受北大-清华生命科学联合中心陈兴教授邀请,佛罗里达大学(University of Florida)郭忠武教授在金光生命科学大楼101报告厅带来一场题为“Metabolic and Enzymatic Glycan Engineering-Enabled Glycobiological Studies by Spectroscopic Approaches and Acoustic Tweezing Cytometry”的精彩报告。

图片

郭忠武教授做报告与交流

【概要】

细胞表面被一层密集的碳水化合物层(称为细胞糖萼)所覆盖,它在各种生理和病理过程中起着关键作用。然而,由于细胞糖萼的复杂、多样和动态结构,对它的研究具有挑战性。此外,细胞表面聚糖必须用适当的功能基团标记,以适用于各种研究。为了解决这些问题,已经发明了可以特异性修饰细胞上聚糖的技术,如代谢和酶聚糖工程(MGE和EGE)。郭忠武教授课题组最近利用了MGE和EGE,用自由基自旋对细胞表面聚糖进行功能化,以便通过电子顺磁共振(EPR)光谱研究细胞糖萼。这些研究提供了关于细胞糖萼的组织和动态的有用信息,以深入了解其功能。郭忠武教授课题组还使用MGE实现了气态微泡(MB)与细胞表面聚糖的附着,以便使用声镊细胞术(ATC)对其进行特异性刺激。这些研究表明,聚糖是机械转导中机械信号的极好传感器,细胞从细胞外环境中感知生物物理信号并将其转化为细胞内生化信号以影响细胞功能的过程。基于MGE和DNA杂交链式反应介导的信号放大技术,郭忠武教授课题组还开发了新的高灵敏度方法来检测和分析活细胞上的糖基磷脂酰肌醇(GPI)锚和GPI锚定蛋白,以帮助我们更好地理解这些重要的生物分子。

图片

图一,利用代谢标记与声镊技术研究细胞表面聚糖1

【精彩回顾】

使用ATC刺激细胞表面唾液酸聚糖

唾液聚糖和整合素是 hPSC 上 MB 的“锚点”,叠氮化物/DBCO、RGD-叠氮化物/DBCO 和 RGD-亲和素/生物素是通过聚糖或整合素锚点桥接 MB 和细胞的linker。我们的结果表明,在受到超声脉冲的影响下,细胞结合的MBs表现出与超声脉冲的“开”和“关”周期相对应的周期位移。

图片

图二,mATC 诱导的锚定到 hPSC 的 MB 位移。


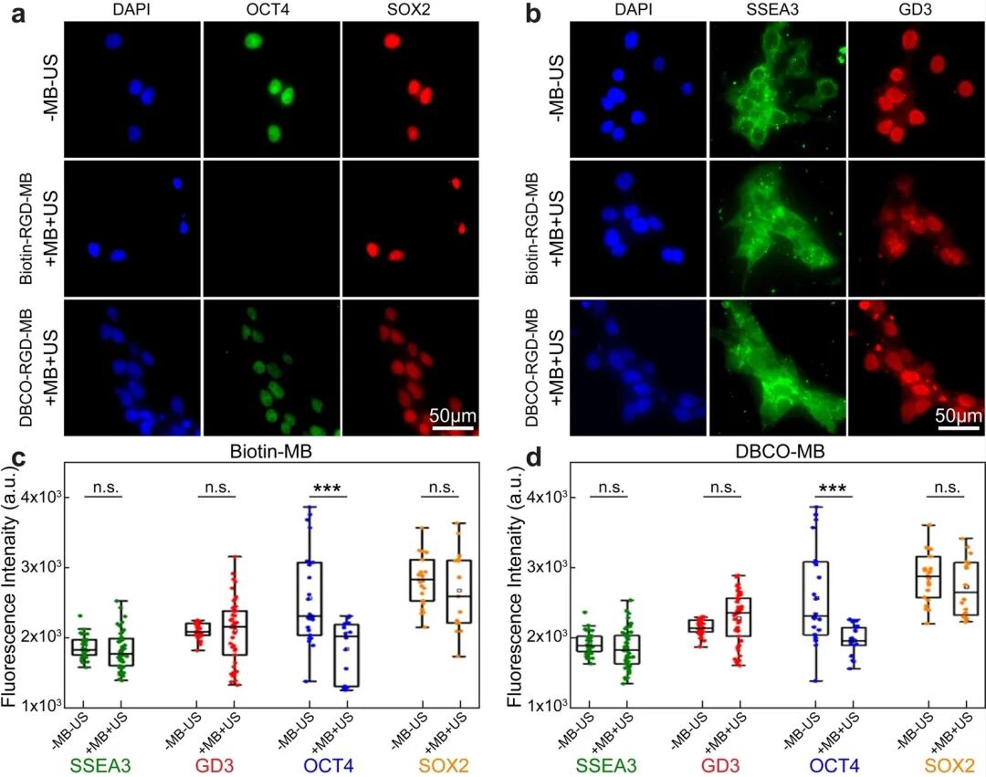
MB位移的根本机制是超声脉冲产生的声辐射力(ARF)对气态MB的影响。在每个0.2 s超声脉冲期间,该力使 MB 位移而没有脱离,从而诱导 MB linker/锚拉伸和细胞变形。鉴于每个超声脉冲期间的 ARF 恒定,瞬态 MB 位移的特性基本上反映了蠕变测试期间 MB-整合素-细胞和 MB-唾液聚糖-细胞轴的刚度或顺应性。正如预期的那样,在 mATC 期间对 MB 位移的测量表明,所有通过不同键结合到细胞的 MB都表现出特征性的粘弹性行为,即在每个超声 脉冲结束时达到峰值位移,然后在每个脉冲结束后恢复。多个超声脉冲诱导细胞结合的 MB 的周期性位移,表明 hPSC 通过沿 MB-唾液聚糖细胞和 MB-整合素-细胞轴的延伸或拉伸而产生循环机械应变。

有趣的是,唾血聚糖锚定的DBCO-MBs与具有RGD-DBCO/叠氮化物或RGD-链霉亲和素/生物素连接子的整合素锚定MBs表现出不同的特性。唾液酸聚糖锚定的DBCO-MBs的峰位移明显大于整合素锚定的MBs。表明MB-唾液酸聚糖-hPSC轴比MB-整合素-hPSC轴更具可拉伸性。这些结果表明,观察到的 MB-hPSC 轴的拉伸性取决于与 hPSC 膜直接相关的分子锚,而非连接锚与MB的linker。移位的唾血聚糖结合 MB 在每次超声脉冲后恢复得更快、更完全,表明唾液酸聚糖-hPSC 和整合素-hPSC的粘弹性明显不同,传递到hPSCs的力也不同。


机械刺激唾液酸聚糖对hPSC分化的影响

使用DBCO-MB连接到AcManNAz处理的hPSCs上,进行 ATC 研究。测量显示 SSEA-3 和 GD3 表达降低,但 OCT4 或 SOX2 核定位没有减少,与整合素机械刺激的观察结果形成鲜明对比,在整合素中,没有检测到 SSEA-3 或 GD3 表达的变化,但 OCT4 核定位显着减少。这些发现揭示了一个有趣的可能性,即 ATC 刺激唾液聚糖和整合素可能在 hPSC 分化的早期阶段启动了不同的机械转导机制。这也呼应了对 hPSC 中 MB-唾液聚糖细胞和 MB-整合素细胞轴的不同机械特性和响应的观察。

图片

图三,整合素靶向ATC对使用生物素-MBs 和 DBCO-MBs 的 hPSC 的影响

图片

图四,唾液酸聚糖靶向ATC对使用DBCO-MBs 的 hPSC 的影响


代谢标记研究GPI和GPI锚定蛋白

肌醇是GPI的核心组分之一,郭忠武课题组使用了3,4,5三种位置修饰叠氮基的肌醇衍生物作为GPI特异性标记的分子。通过对叠氮基与六元环连接链长、叠氮基位置、羟基乙酰基保护数进行优化,最后得到了4号位通过两个亚甲基连接叠氮基,3号位不乙酰化的肌醇为最佳结构,并在酵母中进行了标记。

图片

图五,GPI锚定蛋白的代谢标记


参考文献

1. W. Li, J. Guo, E. C. Hobson, X. Xue, Q. Li, J. Fu, C. X. Deng, Z. Guo, Metabolic-Glycoengineering-Enabled Molecularly Specific Acoustic Tweezing Cytometry for Targeted Mechanical Stimulation of Cell Surface Sialoglycans. Angew. Chem. Int. Ed. 63, e202401921 (2024).

2. Lu, L., Gao, J. and Guo, Z., Labeling Cell Surface GPIs and GPI-Anchored Proteins through Metabolic Engineering with Artificial Inositol Derivatives. Angew. Chem. Int. Ed. 54, 9679-9682 (2015).

图片