学术笔记

【学术笔记】新型表面蛋白质组学技术

2025-10-21    点击:
图片  

◆ ◆ ◆ ◆

【学术笔记】新型表面蛋白质组学技术


记录人:管骏杰 李毓龙实验室


2025年10月21日上午,受生命中心PI李毓龙邀请,Howard Hughes Medical Institute Janelia Research Campus的李介夫研究员在北京大学生命科学学院吕志和楼B101报告厅带来一场题为“Surfing the Cell Surface: A Deep Dive into the Superficial”的精彩报告。


【概要】

细胞表面蛋白质是介导细胞间通讯的关键分子,对于多细胞生物的组织发育和功能维持至关重要。在研究中发现,在复杂的神经网络等组织中,特定神经元类型的细胞表面蛋白质组在发育不同阶段存在显著差异,并精确调控着神经环路的构建。因此,解析细胞类型特异性的表面蛋白质组是理解细胞间相互作用机制的关键。

传统的细胞表面蛋白质组学方法通常需要在细胞培养或组织解离的背景下进行,这破坏了细胞在原生组织环境中的相互作用和空间信息。李介夫研究员与合作者开发了一种名为iPEEL的新方法,旨在解决在哺乳动物原生组织中实现细胞类型特异性、原位细胞表面蛋白质组分析的难题。iPEEL方法的核心是利用转基因小鼠,在特定细胞类型表面表达一种胞外朝向的辣根过氧化物酶。在膜不通透性生物素底物和过氧化氢存在下,该酶能快速、原位地对邻近的细胞表面蛋白质进行生物素标记,从而实现对目标细胞类型表面蛋白质组的特异性捕获,用于后续的质谱分析。


为了验证iPEEL的效能,李介夫老师首先在多种组织(如肾脏、心脏、肝脏等)中证实了该方法能实现细胞表面特异性的标记。随后,他们将iPEEL应用于小脑浦肯野细胞,分别捕获了发育中和成熟期的细胞表面蛋白质组。分析结果显示,发育期(P15)的蛋白质组富集了与蛋白质翻译后加工(如蛋白酶)相关的分子,而成熟期(P35)的蛋白质组则富集了与突触功能相关的分子。这揭示了神经元表面分子在发育过程中的动态重编程。

基于蛋白质组数据,研究者进一步开展了针对发育期富集蛋白的功能缺失筛选,以寻找新的树突形态发生调控因子。他们发现了一个名为Armh4的跨膜蛋白在其中起关键作用。Armh4在浦肯野细胞中特异性高表达,但其在神经系统中的功能此前未知。功能实验表明,无论是敲低还是过表达Armh4,都会导致浦肯野细胞树突生长严重受阻、分支减少等多重缺陷,表明其表达水平必须被精确调控。机制探索发现,Armh4的胞内结构域对其功能至关重要,并且其胞内域中含有一个内吞基序。破坏该内吞基序会导致Armh4在细胞表面异常积累,并引发更严重的树突表型,这提示Armh4主要从细胞膜发出信号,而其内吞作用则作为一种精细调控手段,用于控制其在细胞表面的水平从而调节信号强度。

综上,李介夫老师介绍了iPEEL这一强大的方法,首次实现了在哺乳动物原生组织中对特定细胞类型的表面蛋白质组进行原位、高时空分辨率的分析。利用该方法,研究者揭示了浦肯野细胞在发育过程中表面蛋白质组的动态变化,并鉴定出Armh4作为一个通过细胞表面水平和内吞进行调控的、树突形态发生的关键新因子。这项工作不仅为研究复杂组织中的细胞间通讯提供了通用工具,也深化了对神经发育分子机制的理解。 

图片    

图一,iPEEL系统的基本原理和应用

【精彩回顾】

iPEEL在不同组织和器官中均能实现高效且特异的细胞表面蛋白质组标记

iPEEL方法旨在实现小鼠体内细胞类型特异性的原位细胞表面蛋白质组标记。该方法利用一个转基因系统,在目标细胞类型中表达一个胞外朝向、膜锚定的辣根过氧化物酶(HRP)。为了验证其普适性,研究者首先将Cre-iPEEL小鼠与Ubc-CreER^T2小鼠交配,从而在多种器官中实现他莫昔芬诱导的、镶嵌性的HRP表达。他们分别收集了肾脏、心脏、肝脏、脂肪和肠道组织,并进行了原位 proximity labeling 反应。

为了检测标记的特异性和效率,他们使用了NeutrAvidin(检测生物素标记,绿色)和抗HA抗体(检测HRP表达,洋红色)对组织进行染色。实验结果发现,在所有被检测的器官中,生物素标记信号(绿色)均特异性地富集在表达HRP的细胞(洋红色)表面(图一E)。尽管HRP蛋白本身在分泌途径中也有大量分布(表现为强烈的胞内HA信号),但由于使用了膜不通透的底物BxxP,生物素化反应被严格限制在细胞表面。图中箭头指示了各类细胞的特异性膜结构被成功标记,例如肾小管基底膜、心肌细胞质膜等。相反,那些不表达HRP的细胞(圆圈标示)则完全没有细胞表面的生物素信号。这些实验证明了iPEEL方法在不同组织和器官中均能实现高效且特异的细胞表面蛋白质组标记。

图片    

图二,iPEEL的原理和在不同组织中iPEEL的刻画结果


iPEEL可以高效的捕获浦肯野细胞表面的蛋白质

为了验证iPEEL在复杂神经组织中用于蛋白质组学分析的可行性,研究者将其应用于小脑浦肯野细胞。他们将Pcp2-Cre小鼠与Cre-iPEEL小鼠交配,从而在浦肯野细胞中特异性表达HRP,并在其树突仍在生长的发育期(P15)和树突已完全成熟的成熟期(P35)采集急性小脑切片进行表面生物素化标记(图二A, B)。

为了检测标记的特异性,他们进行了组织学分析。结果显示,在缺失HRP或H2O2的阴性对照条件下,浦肯野细胞表面未能检测到NeutrAvidin信号;而在实验条件(HRP+/H2O2+)下,P15和P35的浦肯野细胞的胞体和树突表面均显示出强烈的生物素化标记(绿色),尽管HRP酶本身在胞内也有大量分布(洋红色)。这证明了标记反应的高度特异性。

进一步地,他们通过生物化学分析验证了蛋白质组富集的特异性。银染结果显示,实验样本经链霉亲和素珠富集后,其蛋白质含量远高于对照组(图二D)。免疫印迹分析则明确显示,富集后的样品中包含了已知的浦肯野细胞表面蛋白GluD2和mGluR1α,而丰富的胞内蛋白如β-actin、tubulin和calbindin则被有效排除。这些组织学和生化结果共同证实,iPEEL能够高效、特异性地捕获原生组织中特定神经元的细胞表面蛋白质,为后续的质谱分析奠定了坚实基础。

图片    

图三,iPEEL可以高效的捕获浦肯野细胞表面的蛋白质


iPEEL成功构建了发育期与成熟期浦肯野细胞的高质量表面蛋白质组定量图谱

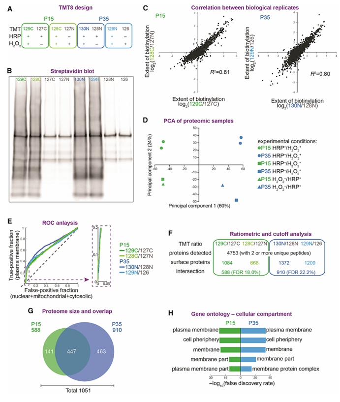
为了对标记的蛋白质进行无偏见的鉴定和定量分析,并将真实的表面蛋白质与污染物区分开来,研究者将富集的样品进行了液相色谱-串联质谱分析,并采用了定量的串联质量标签策略。

在该实验设计中,每个生物重复的实验样本(如HRP+/H2O2+)都与一个相应的阴性对照样本(如HRP-/H2O2+或HRP+/H2O2-)配对,从而能够精确计算每个蛋白质在实验条件下的富集倍数。链霉亲和素印迹证实,用于质谱分析的实验样本具有远高于对照组的生物素化信号。对质谱数据的分析显示,同一发育阶段的生物重复之间具有高度的相关性,而主成分分析则清晰地表明,样本间最大的差异来源于发育阶段(PC1)以及实验条件与对照的对比(PC2)。

为了进一步过滤背景噪音、获得高置信度的细胞表面蛋白质组,研究者采用了受试者工作特征曲线分析。他们以质膜定位蛋白作为真阳性,以核、线粒体或胞质蛋白作为假阳性,并将每个生物学重复的 cutoff 设定在“真阳性率-假阳性率”最大值处。经过此严格筛选,他们最终定义了包含588个蛋白质的发育期(P15)浦肯野细胞表面蛋白质组和包含910个蛋白质的成熟期(P35)蛋白质组,其中447个蛋白质为两个阶段所共有。基因本体论分析确认,这两个蛋白质组都显著富集于“质膜”和“细胞外周”等细胞组分条目(图三H),证明了iPEEL所获数据具有高度的空间特异性。这些多模态分析共同验证了所构建的发育期与成熟期浦肯野细胞表面蛋白质组具备高质量、一致性和特异性。

图片    

图四,iPEEL成功构建了发育期与成熟期浦肯野细胞的高质量表面蛋白质组定量图谱


发育期与成熟期浦肯野细胞的表面蛋白质组揭示了发育阶段特异相关的模块

成功构建了P15和P35浦肯野细胞的表面蛋白质组后,研究者对这两个数据集进行了深入的比较生物学信息学分析,以揭示其功能差异。

对生物过程的基因本体论分析显示,两个阶段的蛋白质组均富集于细胞粘附和形态发生等相关条目。然而,阶段特异性分析表明,发育期(P15)的蛋白质组显著富集于“发育过程”相关术语,而成熟期(P35)的蛋白质组则更多地与“离子运输”等生理和稳态功能相关。对两个阶段中前100个最富集的细胞表面蛋白按主要功能进行分类后发现,它们都包含相似的功能模块,如突触传递、神经突起生长与导向、细胞外基质和细胞-细胞粘附等(图四B, C)。值得注意的是,两个列表共享66个相同的蛋白质,表明存在一个稳定的核心表面蛋白群。

通过火山图展示的两阶段间差异富集蛋白分析揭示了更显著的动态变化。在成熟期(P35)蛋白质组中,具有突触功能的蛋白被显著富集,其中包括离子型和代谢型神经递质受体、突触粘附分子和神经递质转运体等。这一发现暗示了在神经元成熟过程中,一个基本的突触蛋白库被选择性地上调和扩展。与之相反,发育期(P15)蛋白质组则特异性富集了与蛋白质翻译后加工相关的蛋白,例如多种蛋白水解酶和蛋白运输调控因子。此外,尽管细胞粘附蛋白在两组中都十分丰富,但 clustered protocadherins 作为调控树突自我回避的关键分子,在发育期蛋白质组中尤为突出。这些结果共同表明,iPEEL能够灵敏地检测到在特定发育阶段中起关键作用的细胞表面蛋白。

图片    

图五,发育期与成熟期浦肯野细胞的表面蛋白质组揭示了发育阶段特异相关的模块

李介夫研究员的这次报告,iPEEL方法在解析细胞类型特异性表面蛋白质组中的强大能力,提出了发育过程中神经元表面蛋白组的动态重编程深刻影响神经环路的构建,也揭示了跨膜蛋白Armh4通过其细胞表面水平与内吞调控在树突形态发生中的多重关键作用。



参考文献

1.   Shuster, S. Andrew, Jiefu Li et al. "In situ cell-type-specific cell-surface proteomic profiling in mice." Neuron 110.23 (2022): 3882-3896.


图片