学术笔记

【学术笔记】线粒体起源:睡眠压力的产生

2025-12-15    点击:
图片  

◆ ◆ ◆ ◆

【学术笔记】线粒体起源:睡眠压力的产生


记录人:王艺潘 李毓龙实验室


2025年12月15日下午,受北大-清华生命科学联合中心PI李毓龙邀请,牛津大学的Gero Miesenböck教授于生命科学学院邓祐才报告厅带来一场题为“Mitochondrial Origins of the Pressure to Sleep”的精彩学术报告。

图片    

Gero Miesenböck教授做报告与交流

【概要】

睡眠稳态的核心过程变量——睡眠压力,长期以来缺乏明确的分子机制解释。尽管长时间清醒会导致大脑发生众多变化,但这些变化究竟是睡眠需求增长的原因还是结果,一直没有定论。厘清因果关系的关键,在于那些直接参与诱发和维持睡眠的神经元,寻找睡眠的(乃至根本的)原因,应聚焦于那些直接调控睡眠诱导神经元放电活动的生理过程本身。近年来,多项研究结果共同指向一个观点:睡眠可能是有氧代谢过程中无法避免的生理代偿机制。睡眠剥夺会导致电子供应与ATP需求失衡,致使电子与分子氧发生不受控制的副反应,产生活性氧,进而破坏细胞膜脂质。诱导睡眠的神经元能够感知脂质分解产物的释放(并将此信号转化为睡眠驱动),这一过程涉及电压门控钾离子通道与其氧化还原敏感的β亚基之间的变构调控。

报告中,Miesenböck教授系统地阐述了其团队如何通过创新的光遗传学、电生理学与分子生物学方法,在果蝇模型中逐步揭示睡眠压力积累的细胞机制与分子传感器,将睡眠需求的感知定位于特定神经元的能量代谢与氧化还原状态。

【精彩回顾】

Hyperkinetic感知与睡眠历史相关的氧化还原变化

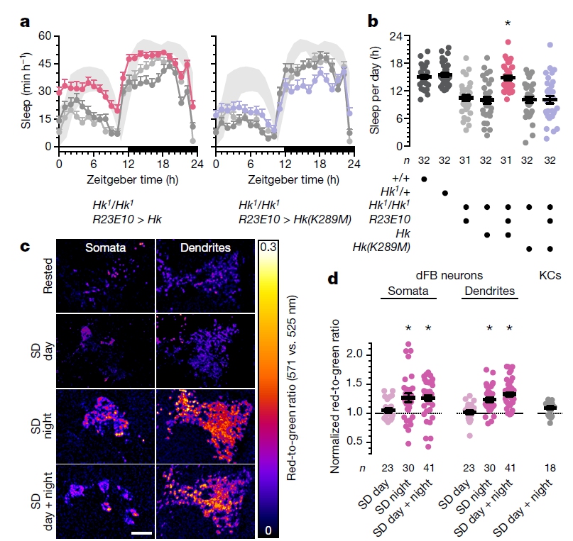
Miesenböck教授等人首先确立了钾通道β亚基Hyperkinetic(Hk)在睡眠调控中的核心地位。在果蝇的睡眠诱导神经元(dFB)中特异性回补野生型Hk,可以有效拯救Hk基因突变导致的失眠表型。然而,如果回补的是一个氧化还原酶活性位点失活的突变体Hk(K289M),则完全无法恢复睡眠。这一结果提示着,Hk感知细胞氧化还原状态的能力是其调节睡眠功能所必需的(图一a,b)。紧接着,研究者利用一种线粒体靶向的荧光探针MitoTimer来直观监测活性氧(ROS)的积累。他们发现,剥夺睡眠,尤其是在夜间睡眠时段进行剥夺,会特异性地增加dFB神经元线粒体中的ROS水平。而在清醒期本就活跃的其他类型神经元(如蘑菇体神经元)中,即使经历同样长时间的睡眠剥夺,也未见ROS显著升高。这证明睡眠剥夺引发的氧化压力并非普遍现象,而是特异性地发生在关键的睡眠控制神经元内(图一c,d)。

图片    

图一,Hyperkinetic感知与睡眠历史相关的氧化还原变化1


dFB神经元特异的氧化还原扰动改变睡眠

为了直接验证氧化还原状态与睡眠间的因果关系,Miesenböck教授等人在dFB神经元中进行了三类精细的遗传学操纵。首先,他们引入了海鞘的替代氧化酶(AOX),该酶能为线粒体电子传递链提供一个“泄洪道”,分流可能产生ROS的多余电子,从而降低氧化压力。表达AOX的果蝇每日睡眠时间减少了近7小时,表明“泄走”电子、缓解氧化压力可以直接减轻睡眠驱动力(图二 c)。其次,他们通过过表达超氧化物歧化酶(SOD1)或过氧化氢酶来增强细胞自身的抗氧化防御,同样观察到了睡眠减少的表型(图二 d)。反之,当他们表达一种功能获得型突变体SOD1(AAV)来人为增加ROS时,果蝇的睡眠则显著增加(图二 d)。最关键的是,这种促氧化状态引起的增眠效应,完全依赖于完整的Shaker/Hk通道复合物。这些实验证明在dFB神经元内操控氧化还原平衡,可以像调节音量旋钮一样双向地、特异地控制睡眠时间(图二 d,e)。

图片    

图二,dFB神经元特异的氧化还原扰动改变睡眠1,2


dFB神经元中光遗传学控制的ROS产生诱导睡眠

图片    

图三,dFB神经元中光遗传学控制的ROS产生诱导睡眠1


上述实验建立了相关性,但要证明其因果链的末端——局部氧化信号本身足以触发睡眠,还需要更直接的干预。为此,Miesenböck教授等人将一种能够被蓝光激活、产生单线态氧(¹O₂)的蛋白miniSOG,锚定在dFB神经元的细胞膜内侧,紧邻位于细胞质中的Hk蛋白(图三 a)。当用蓝光照射时,miniSOG在Hk附近局部产生ROS,模拟了线粒体来源的氧化信号。结果发现,仅仅9分钟的光照,就足以在随后的一小时内显著诱发果蝇进入睡眠状态(图三 b,c,d)。这一急性促眠效应同样依赖于Hk,而不依赖于其他钾通道。这一实验绕过了上游复杂的线粒体能量代谢过程,直接在下游“点燃”氧化信号,便成功“启动”了睡眠程序,将局部的氧化还原化学变化与整体的睡眠行为直接连接起来。


氧化还原状态通过调节A型钾电流动力学来改变神经元兴奋性

最后,Miesenböck教授从行为层面深入到电生理层面,揭示其分子执行机制。无论是通过光遗传学(miniSOG)急性产生ROS,还是通过遗传学手段(表达SOD1(AAV)或AOX)慢性改变氧化还原状态,都会引起dFB神经元电特性的系统性改变:在促氧化条件下,神经元对注入电流的脉冲响应变得更加剧烈,脉冲间隔缩短,即放电频率增高。电压钳记录揭示,这一现象源于Shaker/Hk通道介导的A型钾电流的失活动力学发生了改变。

图片    

图四,氧化还原化学通过A型电流改变dFB神经元的放电活动1

具体而言,氧化压力减缓了的快速失活过程。由于A型电流在动作电位后负责快速复极化,其失活变慢意味着对后续放电的抑制作用减弱,从而允许神经元产生更高频率的动作电位。因此,完整的信号通路得以清晰勾勒:睡眠剥夺→dFB神经元线粒体ROS增加→脂质过氧化产物积累→Hk的辅酶NADPH被氧化→Shaker通道的失活减慢→dFB神经元放电频率升高→驱动睡眠(图四)。

综上所述,Miesenböck教授这次报告的内容突破了睡眠研究领域的一个根本性难题,首次为抽象的“睡眠压力”赋予了清晰的物理和化学内涵。它描绘了一幅精巧的生物学图景:特定的睡眠控制神经元如同身体的“代谢审计师”,它们通过自身线粒体的“电子收支”状况(以ROS为信号)来计量清醒期间积累的“氧化负债”,并通过一个内置的“分子传感器”(Hk β亚基)和“电生理效应器”(Shaker通道)将这种负债转化为神经兴奋性的改变,最终命令机体进入“修复清算”状态——即睡眠。这揭示了睡眠可能是生命为应对有氧代谢这一基本生命活动所带来的固有损伤(氧化应激)而演化出的一个周期性、主动的修复程序,将能量代谢、氧化应激与睡眠三大在衰老和神经退行性疾病中密切相关的过程在机制上统一了起来。



参考文献

  1. Kempf, A., Song, S. M., Talbot, C. B., & Miesenböck, G. A potassium channel β-subunit couples mitochondrial electron transport to sleep. Nature 568, 230–234 (2019).

  2. Samataro, R., Velasco, C. D., Monaco, N., Kempf, A., & Miesenböck, G. Mitochondrial origins of the pressure to sleep. Nature 645, 722–728 (2025).

图片