学术笔记

【学术笔记】整合AI与生物物理方法推进力学生物学与力学医学

2025-12-29    点击:
图片  

◆ ◆ ◆ ◆

【学术笔记】整合AI与生物物理方法推进力学生物学与力学医学


记录人:关奇 齐志实验室


2025年12月29日下午,受生命科学联合中心PI宋晨和北京大学定量生物学中心齐志教授邀请,新加坡国立大学物理系与力学生物学研究所严洁教授在北京大学吕志和楼B101带来一场题为“Integrate AI with biophysical methods to advance mechanobiology and mechanomedicine”的精彩报告。


图片    

齐志教授介绍严洁教授

图片    

严洁教授做报告与交流

【概要】

在细胞力学转导(Mechanotransduction)的复杂框架下,以 细胞骨架(Cytoskeleton)、Integrin-Talin 复合体、Piezo离子通道及黏附类 G 蛋白偶联受体(aGPCRs)为核心的力学传递连接,构成了细胞感知并转化物理信号的关键生化通路。这些分子机器的生物物理特性,特别是其特征性的力激活阈值(Force threshold)与载荷持续时间(Duration),构成了决定细胞命运的“力学开关”:力学载荷不仅驱动关键结构域(如 Talin 的杆状结构域)发生构象展开以暴露隐蔽结合位点,还通过改变受体与配体的解离动力学来精准调控下游信号的开启与关闭。

从基础物理机制向生命健康的医学转化研究跨越核心在于,这些力学敏感位点为干预病理性信号提供了潜在的物理靶点。例如,在软骨退化及骨关节炎等疾病中,软骨细胞往往因感知到异常的、过度活跃的力学信号而触发促炎或分解代谢通路。通过AI辅助的分子设计策略,如通过RFDiffusion开发短肽分子胶水来增强 Talin 结构域的力学稳定性,我们能够人为地“重置”细胞的力学响应范围。这种针对力学转导动力学参数的精准干预,不仅深化了对生物力学稳态的理解,更为治疗力学环境失衡导致的疾病(例如软骨磨损导致的关节炎)开辟了从物理机制出发、回归生命健康的新型治疗方案。

图片    

图一,Talin通过其结构域在力学载荷下构象转变实现力学与力化学信号转导[1]

【精彩回顾】


Talin在力学响应过程中的构象转变

图片    

图一,Talin的结构、典型功能机制与力响应构象转变实验[2]

细胞内的肌动蛋白(F-actin)与非肌球蛋白(Myosin)组成的收缩网络不仅维持细胞形态,更是产生内部收缩力的源头。这种内部力学载荷需要通过特定的分子连接传递至细胞外基质(ECM)。在此过程中,Integrin(整合素)-Talin-Vinculin-Actin 这一轴心复合体构成了核心的力学传递链条。多年研究表明,细胞具有显著的“趋力学性(Durotaxis)”,即倾向于向高刚度的基质迁移或在硬基质上形成更强的粘附,这一现象的本质在于该分子链条对力学载荷的动态响应。

图片    

图二. 单分子磁镊下Talin的受力—拉伸曲线[2]

Talin作为“力学传感器”和“力学缓冲器”通过独特分子机制形式功能。基于单分子力谱(Single-molecule force spectroscopy)及磁镊技术的研究2揭示,Talin的杆状结构域(Rod domain)并非刚性连接,而是由13个具有不同力学稳定性的螺旋束(R1-R13)组成的串联模块。在生理力学范围(约7-10 pN)内,这些结构域会发生随机与有序并存的去折叠(Unfolding)与重折叠。这种构象转变不仅使Talin能够作为一个“分子减震器(Shock absorber)”缓冲过大的张力以维持连接的完整性,更关键的是,去折叠过程是一个精准的信号开关机制。

图片    

图三. 通过FRB-FKBP工程化改造Talin实现力学信号转导的直接控制[3]

这就引出了力学信号转导的通用原理:力传递驱动构象改变,进而调控生化结合能力。当Talin的特定结构域被力拉伸展开时,原本被掩埋的隐蔽位点(Cryptic binding sites,如Vinculin结合位点VBS)暴露出来,招募Vinculin等下游效应分子。Vinculin的结合进一步锁定Talin的展开构象,并募集更多的肌动蛋白丝,从而强化粘附斑(Focal Adhesion)的强度[4]。这一正反馈机制完美解释了细胞如何根据基质刚度调整自身的粘附强度。此外,严洁教授还进一步将这一机制提炼为“力传递连接(Force-transmission linkages)”的通用模型[1],指出通过干预这些连接界面的力学稳定性,如利用雷帕霉素诱导的二聚化系统进行人工调控,可以精确控制细胞的力学转导过程[3]。这种从分子构象动力学到宏观细胞行为的跨尺度理解,不仅回答了细胞“如何感知力”的基础科学问题,也为通过调节力学连接来治疗相关疾病提供了理论依据和工程化策略。

力学药物(Mechanomedicine)的设计和开发策略

图片    

图四. 调控力学感受与力学信号转导药物设计的途径[1]

将基础生物物理机制与转化医学应用相关联,提出了“力学药物(Mechanomedicine)”的全新概念,旨在通过精准调控生物大分子的力学稳定性来治疗疾病。这一策略的核心在于利用人工智能辅助设计(AI-Assisted Design)开发能够靶向特定力学敏感结构域的“分子胶水”。研究团队针对Talin蛋白中力学稳定性较弱的R3结构域(Talin R3),采用RFDiffusion算法进行反向扩散设计,生成了能够结合并稳定该结构域的骨架结构。通过结合ProteinMPNN进行序列设计与AlphaFold2的结构预测构建了一个包含大量候选分子的短肽库,最终筛选并优化出特异性短肽。这些短肽作为力学稳定剂,能够显著提高Talin R3的去折叠力阈值,使其在更高的力学载荷下仍能保持折叠状态,从而改变细胞内的力传导特性。

图片    

图五. TGF- 的力学激活在软骨发育与骨关节炎中的作用[5]

这一分子层面的力学干预策略被进一步应用于骨关节炎(Osteoarthritis, OA)的治疗研究中,为解决软骨退化提供了新思路。骨关节炎的病理进程与软骨细胞的力学信号转导失调密切相关,特别是潜在转化生长因子(Latent TGF-)的异常激活。在正常生理条件下,软骨细胞通过整合素传递细胞骨架产生的收缩力,像解开“束身衣(straitjacket)”一样拉开Latent TGF- 复合体,释放成熟的TGF- 因子;然而在骨关节炎中,软骨细胞上调等整合素表达,导致对TGF- 的过度力学激活,进而引发细胞肥大和基质降解5。

通过引入上述设计的人工合成短肽(Talin R3结合剂)能够有效调节经由整合素-Talin细胞骨架轴心的力传递效率。这种“力学药物”不仅在分子水平上增强了关键连接点的稳定性,更在细胞水平上平抑了导致TGF-$\beta$过度激活的异常力学信号,从而恢复软骨细胞的力学稳态(Mechano-homeostasis),表现为降低了细胞与细胞外基质间的黏附和迁移能力。这不仅验证了通过计算生物学设计多肽药物的可行性,也展示了直接靶向力学信号转导通路在治疗衰老与慢性疾病中的巨大潜力。

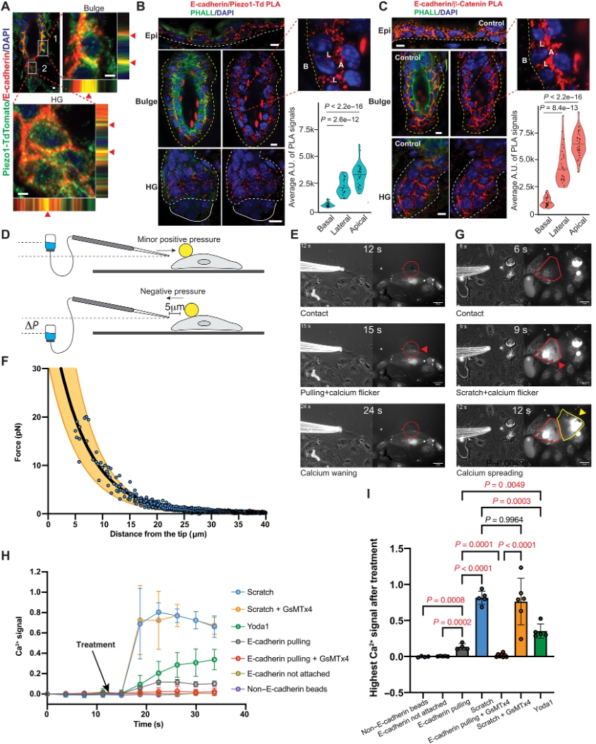
图片    

图六. 通过E-钙粘蛋白的力激活PIEZO1通道触发钙信号闪烁

此概念同样可以应用于膜受体介导的力学信号转导。以毛囊干细胞(Hair Follicle Stem Cells, HFSCs)为例,最新研究揭示了力学信号在维持干细胞静止状态(Quiescence)中的关键保护作用[6]。HFSCs所处的微环境壁龛(Niche)施加的力学限制并非简单的物理约束,而是通过激活细胞膜上的机械敏感通道Piezo1将物理信号转化为胞内生化信号。当Piezo1感知到膜张力变化而开放时,引发钙离子内流,这一钙信号级联反应进而促进了皮层F-actin的重组与强化。这种细胞骨架的重构导致HFSCs自身的皮层刚度显著增加,形成一种力学上的“硬化”反馈。与通常认为的高刚度促进分化不同,在此特定语境下,Piezo1介导的细胞硬化实际上充当了干细胞“去分化”或“保持未分化”的物理屏障,通过增强细胞抵抗外部机械干扰的能力来锁定其静止状态。这一发现不仅补充了力学转导的另一条主线——即从离子通道到细胞骨架力学性能的直接主要调控,也为通过调节Piezo1活性来干预干细胞老化、脱发及组织再生提供了精准的力学药物靶点。


AI辅助的配体高通量筛选方法

为了克服传统单分子力谱技术低通量的局限,严洁教授团队还开发了一种基于磁珠的单分子力学稳定性(SMMS)高通量筛选平台,该平台通过将靶蛋白与AI设计的结合剂在微孔板或芯片表面进行相互作用,利用磁珠作为力学探针和信号载体,将微观的分子结合事件转化为可视化的宏观图像信号。为了从这些海量的显微图像中快速、精准地提取量化数据,研究引入了基于深度学习(包含卷积神经网络与注意力机制)的计算机视觉算法来辅助图像分析。这套AI算法能够高效地进行图像分割与去噪,精准识别并计数视野中的磁珠,将原本模糊的图像信号转化为高精度的“前景百分比(Foreground Percentage)”数值。实验数据显示,这种AI辅助的定量读出系统具有极宽的动态检测范围和优异的线性度(覆盖从100 pM到极低浓度的稀释梯度),不仅实现了对候选分子结合效能的快速分级(Ranking),更通过便携式的成像方案大幅降低了力学药物筛选的门槛与时间成本。


北大师生可以点击下方阅读原文,观看课程回放。


参考文献

  1. Liu, J., Deng, Y. & Yan, J. Decoding force-transmission linkages for therapeutic targeting and engineering. APL Bioeng. 9, (2025).

  2. Yao, M., Goult, B., Klapholz, B. et al. The mechanical response of talin. Nat Commun 7, 11966 (2016).

  3. Wang, Y. et al. Label-free Single-Molecule Quantification of Rapamycin-induced FKBP–FRB Dimerization for Direct Control of Cellular Mechanotransduction. Nano Lett. 19, 7514–7525 (2019).

  4. Xuyao Liu et al. The mechanical response of vinculin. Sci. Adv. 11, eady6949 (2025).

  5. Du, X., Cai, L., Xie, J. et al. The role of TGF-beta3 in cartilage development and osteoarthritis. Bone Res 11, 2 (2023).

  6. Jingjing Wang et al. PIEZO1-mediated calcium signaling reinforces mechanical properties of hair follicle stem cells to promote quiescence. Sci. Adv.11, eadt2771 (2025)

图片