学术笔记

【学术笔记】乙酰辅酶A:超越经典功能的代谢信号分子

2026-03-13    点击:
图片  

◆ ◆ ◆ ◆

【学术笔记】乙酰辅酶A:超越经典功能的代谢信号分子


记录人:朱芷奕 陈晓伟实验室

审稿人:陈晓伟 生命科学联合中心


2026年3月13日下午,受生命科学联合中心PI吴虹和陈晓伟的邀请,复旦大学基础医学院院长,中国细胞生物学会、细胞代谢分会会长雷群英教授在北京大学生命科学学院金光101报告厅带来了一场题为“Acetyl-coenzyme A:beyond the canonical function”的报告。

图片    

陈晓伟介绍雷群英教授

图片    

雷群英教授做报告与交流

概要

线粒体作为细胞能量代谢的中心,其质量控制主要通过线粒体自噬(mitophagy)实现,线粒体自噬能够选择性地清除受损或功能失调的线粒体,维持细胞稳态。目前已知线粒体自噬主要由PINK1-Parkin通路和线粒体自噬受体(如NIX、BNIP3、FUNDC1等)介导。然而,营养状态(如饥饿)如何调控线粒体自噬的分子机制仍不清楚。乙酰辅酶A(AcCoA)是连接营养物质代谢与能量产生的关键中间代谢物,在线粒体、细胞核和细胞质中均存在独立的代谢池。传统观点认为AcCoA主要通过提供乙酰基参与脂肪酸合成、能量代谢和蛋白质乙酰化修饰。但AcCoA是否作为信号分子直接感应营养状态并调控线粒体自噬,尚缺乏深入研究。

雷群英教授团队的研究突破了传统认知,首次揭示胞质AcCoA是一种信号代谢物,通过直接结合线粒体自噬受体NLRX1,调控营养缺乏诱导的线粒体自噬。该研究不仅发现了代谢物感应与线粒体质量控制之间的直接联系,还阐明了KRAS抑制剂耐药的新机制:KRAS抑制剂通过下调ACLY表达降低胞质AcCoA水平,激活NLRX1介导的线粒体自噬,从而帮助肿瘤细胞抵抗氧化应激,产生耐药。靶向AcCoA-NLRX1信号轴有望成为增强KRAS抑制剂疗效的新策略,具有重要的基础与临床转化价值。

精彩回顾

支链氨基酸具有独立于经典mTOR信号通路的多种功能

图片    

图 1 敲除Bcat2或者替米沙坦处理阻断BCAA代谢通路抵抗肥胖,且BCKA可恢复肥胖表型[1]


雷群英团队通过构建脂肪特异性 Bcat2 敲除小鼠模型,揭示了支链氨基酸代谢在调控机体肥胖中的关键作用。研究发现,无论是全身脂肪还是仅白色脂肪中敲除 BCAT2,均能显著增强小鼠抵抗高脂饮食诱导的肥胖及相关代谢综合征的能力,同时皮下脂肪组织中产热和棕色化相关基因表达上调。机制上,Bcat2 敲除导致其催化产物支链酮酸(BCKA)减少,而代谢流示踪证实 BCAA-BCKA 是脂肪细胞乙酰辅酶A(Ac-CoA)的重要来源;BCKA 的减少降低了 Prdm16 的乙酰化水平,增强了其与 Pparγ 的相互作用,从而驱动脂肪棕色化。进一步研究显示,在饮食中补充 BCKA 可回补敲除小鼠的肥胖表型,而抗高血压药物替米沙坦能通过直接结合并抑制 BCAT2 的酶活性,在动物模型中有效模拟了基因敲除的抗肥胖效应。该研究阐明了白色脂肪中 BCAA-BCKA 代谢轴的失衡如何通过调控局部及全身代谢促进肥胖,并为靶向支链氨基酸代谢治疗肥胖提供了新的药物干预思路。

图片    

图2 支链氨基酸代谢物调控白色脂肪棕


此外,雷群英团队还发现并鉴定了肿瘤细胞中BCAT1的一个功能获得性突变,进而揭示了BCAA通过细胞内代谢的区室化调控和代谢感知,作用于下游RhoC介导的小G蛋白信号通路,影响细胞迁移和增殖,对靶向依赖BCAA的肿瘤诊疗具有潜在的转化意义。


乙酰辅酶A:在经典之外的功能

图片    

图 3 轻度饥饿以细胞系依赖性方式诱导线粒体自噬[3]


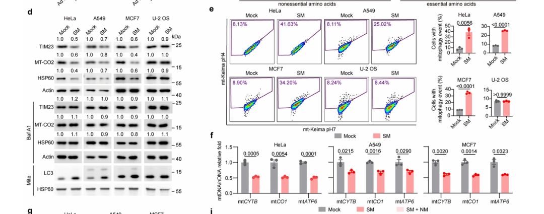
为探究营养缺乏诱导线粒体自噬的机制,雷群英团队根据小鼠禁食后血清中葡萄糖和谷氨酰胺的下降水平,配制了轻度饥饿培养基(含5 mM葡萄糖和2 mM谷氨酰胺)。使用该培养基处理多种细胞后发现,线粒体蛋白TIM23、MT-CO2和HSP60水平显著下降,LC3在线粒体上的招募增加,且该过程可被自噬抑制剂巴弗洛霉素A1阻断,表明线粒体质量的减少源于自噬降解。进一步通过qPCR检测发现,线粒体生物合成相关基因的表达并未下调,排除了生物合成抑制的可能性。该效应呈现细胞系特异性,在HeLa、A549、MCF7细胞中明显,而U-2 OS细胞无响应,且重新供给正常培养基可恢复线粒体蛋白水平。以上结果表明,轻度饥饿可通过降低胞质乙酰辅酶A水平,以不依赖AMPK/mTOR的方式选择性

诱导线粒体自噬。

图片    

图 5 NLRX1感应乙酰辅酶A[3]


图片    

图 6 KRAS抑制剂诱导NLRX1依赖性线粒体自噬[3]


为系统鉴定介导胞质乙酰辅酶A降低诱导线粒体自噬的关键分子,雷群英团队进行了全基因组CRISPR筛选。首先在稳定表达mt-Keima的HeLa细胞中感染GeCKO v2.0文库,以ACLY抑制剂HC处理模拟轻度饥饿,通过流式分选获取线粒体自噬增强或抑制的细胞群进行sgRNA测序。筛选结果的可靠性由自噬相关基因Ulk1、Atg4a、Wipi2和Lamp2在自噬增强细胞中的显著富集所验证。尽管Acly或Slc25a1敲低可诱导线粒体自噬,但二者在全基因组筛选中并未显著富集,推测可能与基因敲除细胞中的代偿机制有关。进一步对线粒体相关基因进行GO富集分析,发现羧酸代谢过程是排名最高的富集通路,提示代谢信号直接参与调控。聚焦线粒体自噬受体,Nlrx1在所有已知线粒体自噬受体中排名第一,成为介导该通路的关键候选分子,为后续机制研究奠定了重要基础。

为探究NLRX1感应胞质乙酰辅酶A的分子机制,雷群英团队首先验证了乙酰化修饰是否参与其中。结果显示,轻度饥饿培养无论是否补充乙酸,均不影响NLRX1的乙酰化水平,提示其激活不依赖于乙酰化修饰。进一步通过生物素标记的乙酰辅酶A下拉实验发现,轻度饥饿培养显著增强NLRX1与生物素-乙酰辅酶A的结合,而补充乙酸可削弱该相互作用。此外,体外竞争结合实验表明,未标记的乙酰辅酶A能以剂量依赖方式竞争生物素-乙酰辅酶A与NLRX1的结合,在线粒体裂解液中饱和浓度约为0.5mM。利用昆虫细胞表达系统纯化获得N端MBP标签的重组NLRX1蛋白,体外下拉实验证实重组MBP-NLRX1可直接与生物素-乙酰辅酶A结合,且未标记乙酰辅酶A的竞争饱和浓度约为25μM。以上结果充分证明,NLRX1作为胞质乙酰辅酶A的直接感应蛋白,通过物理结合而非乙酰化修饰的方式响应胞质乙酰辅酶A水平变化。

KRAS基因突变驱动约30%的人类癌症,但靶向治疗常面临耐药挑战。雷群英团队探究了KRAS抑制剂与线粒体自噬之间的潜在联系。在小鼠KPC细胞和人胰腺导管腺癌AsPC-1细胞中,KRAS抑制剂MRTX1133和RMC-6236处理显著降低ACLY表达及胞质乙酰辅酶A水平。通过检测线粒体蛋白水平、mt-Keima信号及mtDNA/nDNA比值,发现两种抑制剂均可诱导线粒体自噬,且该效应可被乙酸补充阻断。在NLRX1敲除细胞中,KRAS抑制剂诱导的线粒体自噬完全消失,表明其通过下调ACLY-乙酰辅酶A代谢轴,激活NLRX1依赖的线粒体自噬通路。

此外,雷群英团队还使用体内移植瘤模型进一步证实,NLRX1敲除显著增强MRTX1133对KPC肿瘤的抑制效果,表现为肿瘤体积和重量减小,同时肿瘤组织中活性氧水平升高而线粒体自噬受损。

以上结果表明,KRAS抑制剂通过诱导NLRX1依赖的线粒体自噬帮助肿瘤细胞抵抗氧化应激而产生耐药,靶向该通路可协同增强抗肿瘤疗效。

图片    

图 7 Nlrx1敲除与MRTX1133协同抑制皮下肿瘤生长[3]


学术问答

在雷群英教授的报告后,老师和学生们进行了积极提问,雷群英教授也对此进行了充分回答与交流。

图片    

报告后的交流讨论环节

学术问答主要集中在未来研究可能的应用、该研究揭示的免疫—代谢回路对其他研究的启示,以及研究思路中CRISPR筛选库的选择思路等。最后,雷群英教授还分享了该研究对于生活的可能启示——七分饱的生活艺术。

参考文献

  1. Ma, QX., Zhu, WY., Lu, XC. et al. BCAA–BCKA axis regulates WAT browning through acetylation of PRDM16. Nat Metab 4, 106–122 (2022). https://doi.org/10.1038/s42255-021-00520-6

  2. Qian, L., Li, N., Lu, XC. et al. Enhanced BCAT1 activity and BCAA metabolism promotes RhoC activity in cancer progression. Nat Metab 5, 1159–1173 (2023). https://doi.org/10.1038/s42255-023-00818-7

  3. Zhang, Y., Shen, X., Shen, Y. et al. Cytosolic acetyl-coenzyme A is a signalling metabolite to control mitophagy. Nature 649, 1022–1031 (2026). https://doi.org/10.1038/s41586-025-09745-x


图片